• Formula : BrN
  • Space Group : Pm-3m (221)
    Centrosymmetric : True
    Dimensionality : 1D
  • Structure parameters
    a = 3.988
    b = 3.988
    c = 3.988
    α = 90.0
    β = 90.0
    γ = 90.0
  • Number of atoms per primitive cell = 2
    Total number of electrons per primitive cell = 12
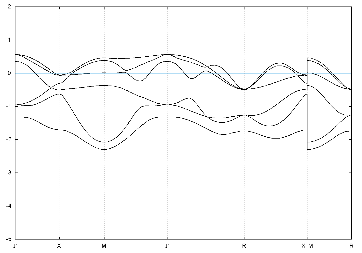
  • Band gap = 0.0 eV
    Direct Gap = 0.007 eV
    Metallicity = 0.619
    Topological Z2 indices ν = (0;000)
  • cif file - scf.in - scf.out - bands.in - bands.out
  • Reference:

    The crystal structure of the ammonium halides above and below the transition temperature _cod_database_code 1011300,
    Journal of the American Chemical Society 43, 84 (1921)


Band structure with spin-orbit coupling