• Formula : KBr
  • Space Group : Fm-3m (225)
    Centrosymmetric : True
    Dimensionality : 1D
  • Structure parameters
    a = 6.5847
    b = 6.5847
    c = 6.5847
    α = 90.0
    β = 90.0
    γ = 90.0
  • Number of atoms per primitive cell = 2
    Total number of electrons per primitive cell = 16
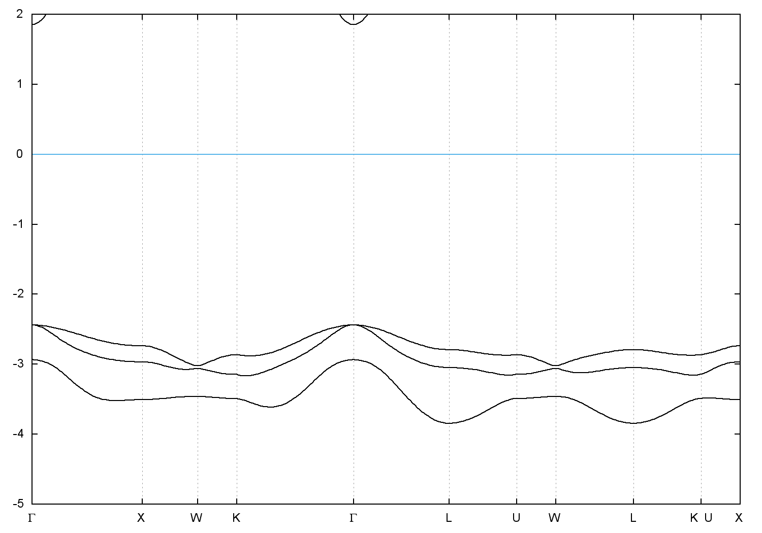
  • Band gap = 4.2926 eV
    Direct Gap = 4.293 eV
    Metallicity = 0.000
    Topological Z2 indices ν = (0;000)
  • cif file - scf.in - scf.out - bands.in - bands.out
  • Reference:

    Lattice constants of some binary alkali halide solid solutions.,
    Annales Academiae Scientiarum Fennicae Series A6: Physica 313, 1 (1969)


Band structure with spin-orbit coupling