• Formula : SrHBrO
  • Space Group : C2/m (12)
    Centrosymmetric : True
    Dimensionality : 1D
  • Structure parameters
    a = 11.0066
    b = 4.2955
    c = 7.2625
    α = 90.0
    β = 106.285
    γ = 90.0
  • Number of atoms per primitive cell = 8
    Total number of electrons per primitive cell = 48
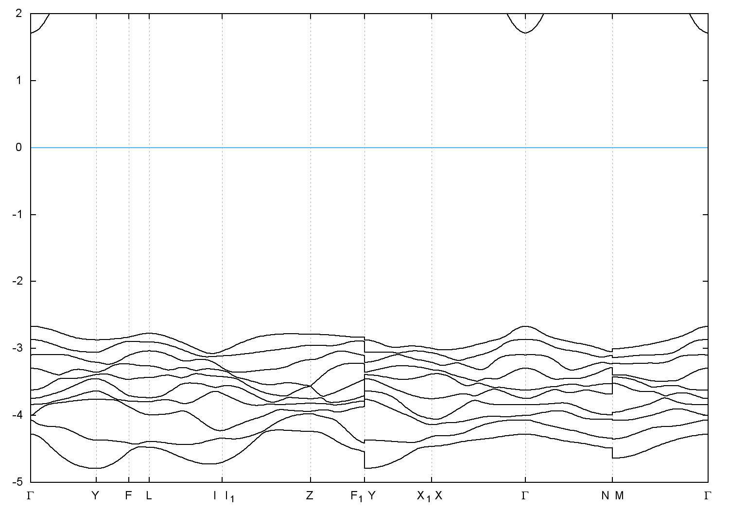
  • Band gap = 4.3807 eV
    Direct Gap = 4.381 eV
    Metallicity = 0.000
    Topological Z2 indices ν = (0;000)
  • scf.in - scf.out - bands.in - bands.out
  • Reference: ICSD Collection Code: 407720

Band structure with spin-orbit coupling