• Formula : NiBr2
  • Space Group : R-3m (166)
    Centrosymmetric : True
    Dimensionality : 2D
  • Structure parameters
    a = 3.723
    b = 3.723
    c = 18.34
    α = 90.0
    β = 90.0
    γ = 120.0
  • Number of atoms per primitive cell = 3
    Total number of electrons per primitive cell = 24
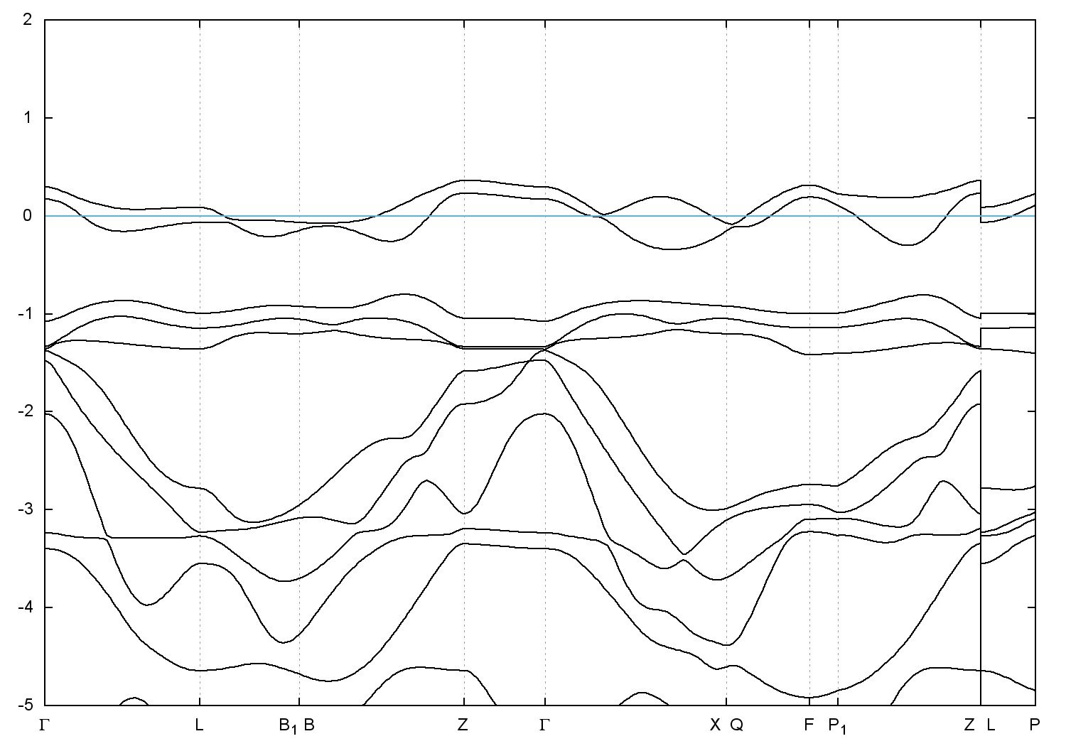
  • Band gap = 0.0 eV
    Direct Gap = 0.031 eV
    Metallicity = 0.538
    Topological Z2 indices ν = (0;000)
  • cif file - scf.in - scf.out - bands.in - bands.out
  • Reference:

    Die kristallstruktur des nickelbromids und -jodids,
    Zeitschrift fur Kristallographie 88, 26 (1934)


Band structure with spin-orbit coupling