• Formula : K4Br2O
  • Space Group : Fmmm (69)
    Centrosymmetric : True
    Dimensionality : 1D
  • Structure parameters
    a = 5.145
    b = 5.145
    c = 16.527
    α = 90.0
    β = 90.0
    γ = 120.0
  • Number of atoms per primitive cell = 7
    Total number of electrons per primitive cell = 56
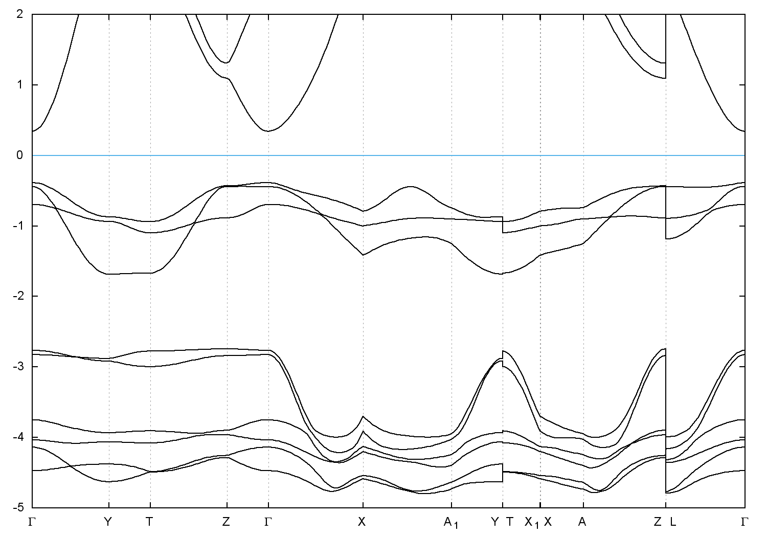
  • Band gap = 0.7286 eV
    Direct Gap = 0.729 eV
    Metallicity = 0.000
    Topological Z2 indices ν = (0;000)
  • cif file - scf.in - scf.out - bands.in - bands.out
  • Reference:

    Structure of K4OBr2,
    Acta Crystallographica, Section C 46, 1359 (1990)


Band structure with spin-orbit coupling