• Formula : CaBr2
  • Space Group : Pnnm (58)
    Centrosymmetric : True
    Dimensionality : 1D
  • Structure parameters
    a = 6.584
    b = 6.871
    c = 4.342
    α = 90.0
    β = 90.0
    γ = 90.0
  • Number of atoms per primitive cell = 6
    Total number of electrons per primitive cell = 48
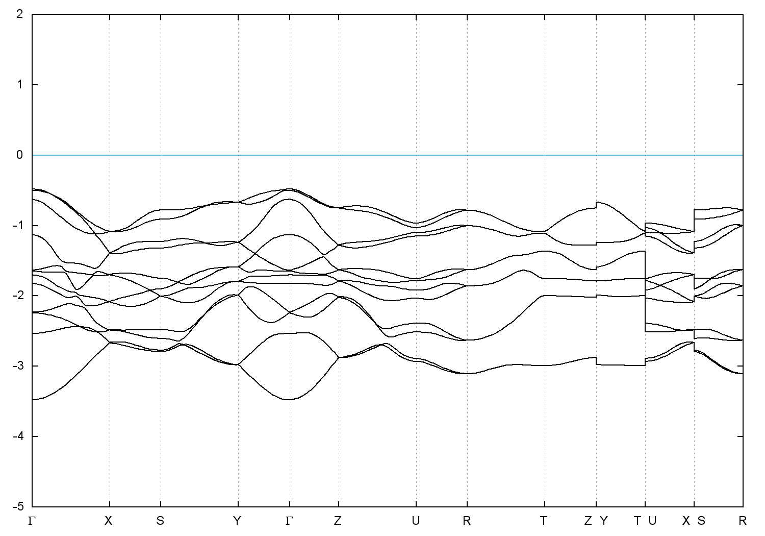
  • Band gap = 4.4868 eV
    Direct Gap = 4.487 eV
    Metallicity = 0.000
    Topological Z2 indices ν = (0;000)
  • cif file - scf.in - scf.out - bands.in - bands.out
  • Reference:

    The crystal structure of calcium bromide,
    Journal of Inorganic and Nuclear Chemistry 25, 1295 (1963)


Band structure with spin-orbit coupling