• Formula : Ca3SiBr2
  • Space Group : R-3m (166)
    Centrosymmetric : True
    Dimensionality : 1D
  • Structure parameters
    a = 11.476
    b = 11.476
    c = 11.476
    α = 22.79
    β = 22.79
    γ = 22.79
  • Number of atoms per primitive cell = 6
    Total number of electrons per primitive cell = 48
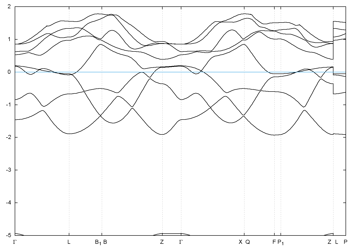
  • Band gap = 0.0 eV
    Direct Gap = 0.001 eV
    Metallicity = 0.479
    Topological Z2 indices ν = (0;000)
  • cif file - scf.in - scf.out - bands.in - bands.out
  • Reference:

    Structure prediction for crystalline Ca3 Si Br2 using an environment dependent potential,
    Zeitschrift fuer Anorganische und Allgemeine Chemie 625, 1624 (1999)


Band structure with spin-orbit coupling