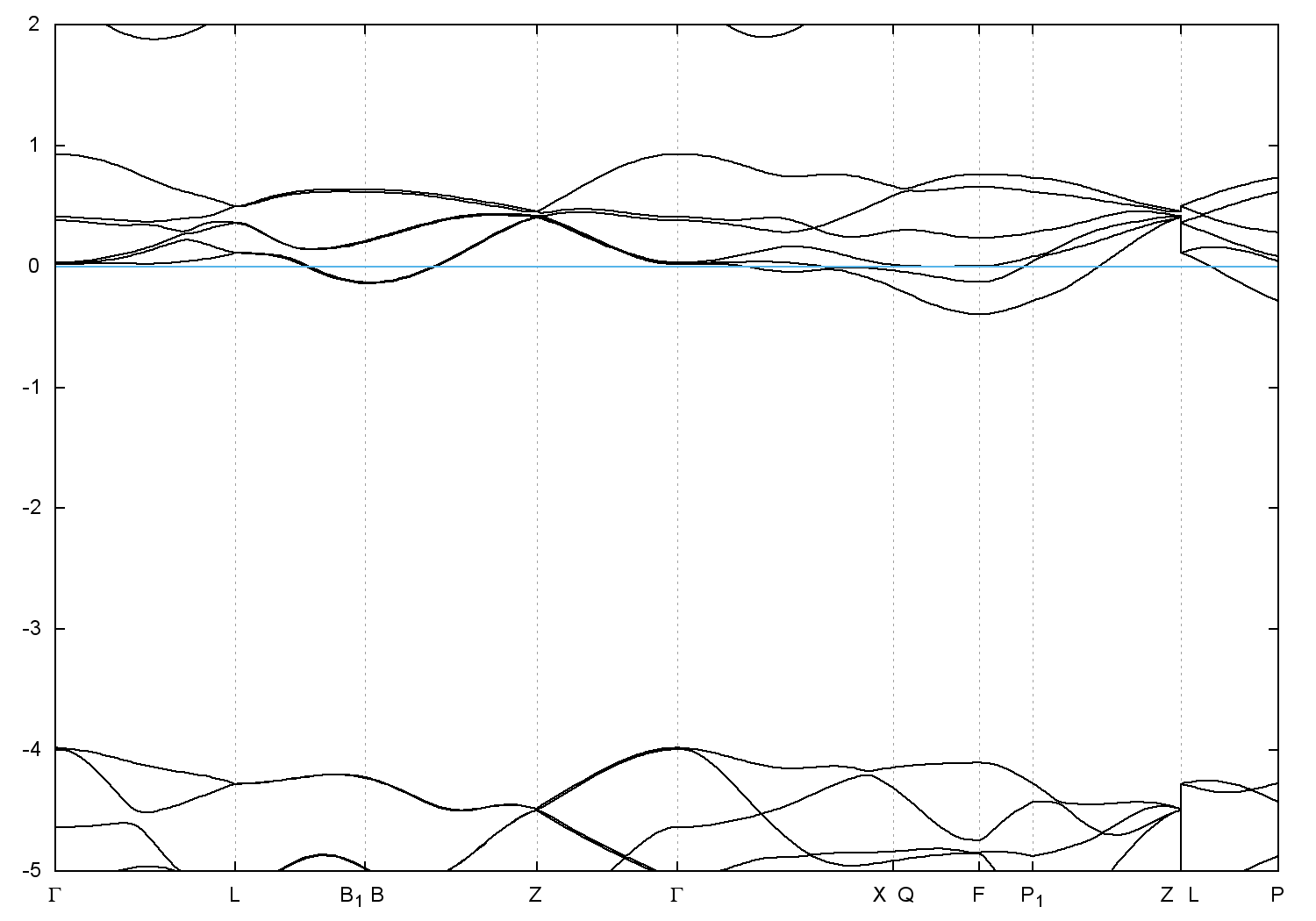
• Formula : TiBO3
  • Space Group : R-3c (167)
    Centrosymmetric : True
    Dimensionality : 3D
  • Structure parameters
    a = 4.6723
    b = 4.6723
    c = 14.9494
    α = 90.0
    β = 90.0
    γ = 120.0
  • Number of atoms per primitive cell = 10
    Total number of electrons per primitive cell = 66
  • Band gap = 0.0 eV
    Direct Gap = 0.000 eV
    Metallicity = 0.815
    Topological Z2 indices ν = (0;000)
  • cif file - scf.in - scf.out - bands.in - bands.out
  • Reference:

    Crystal structure of titanium(III) borate, Ti B O3,
    Zeitschrift fuer Kristallographie (149,1979-) 210, 685 (1995)


Band structure with spin-orbit coupling