Home
Formula : KNa
2
BO
3
Space Group :
Pmmn (59)
Centrosymmetric : True
Dimensionality : 1D
Structure parameters
a = 6.039
b = 5.602
c = 5.568
α = 90.0
β = 90.0
γ = 90.0
Number of atoms per primitive cell = 14
Total number of electrons per primitive cell = 96
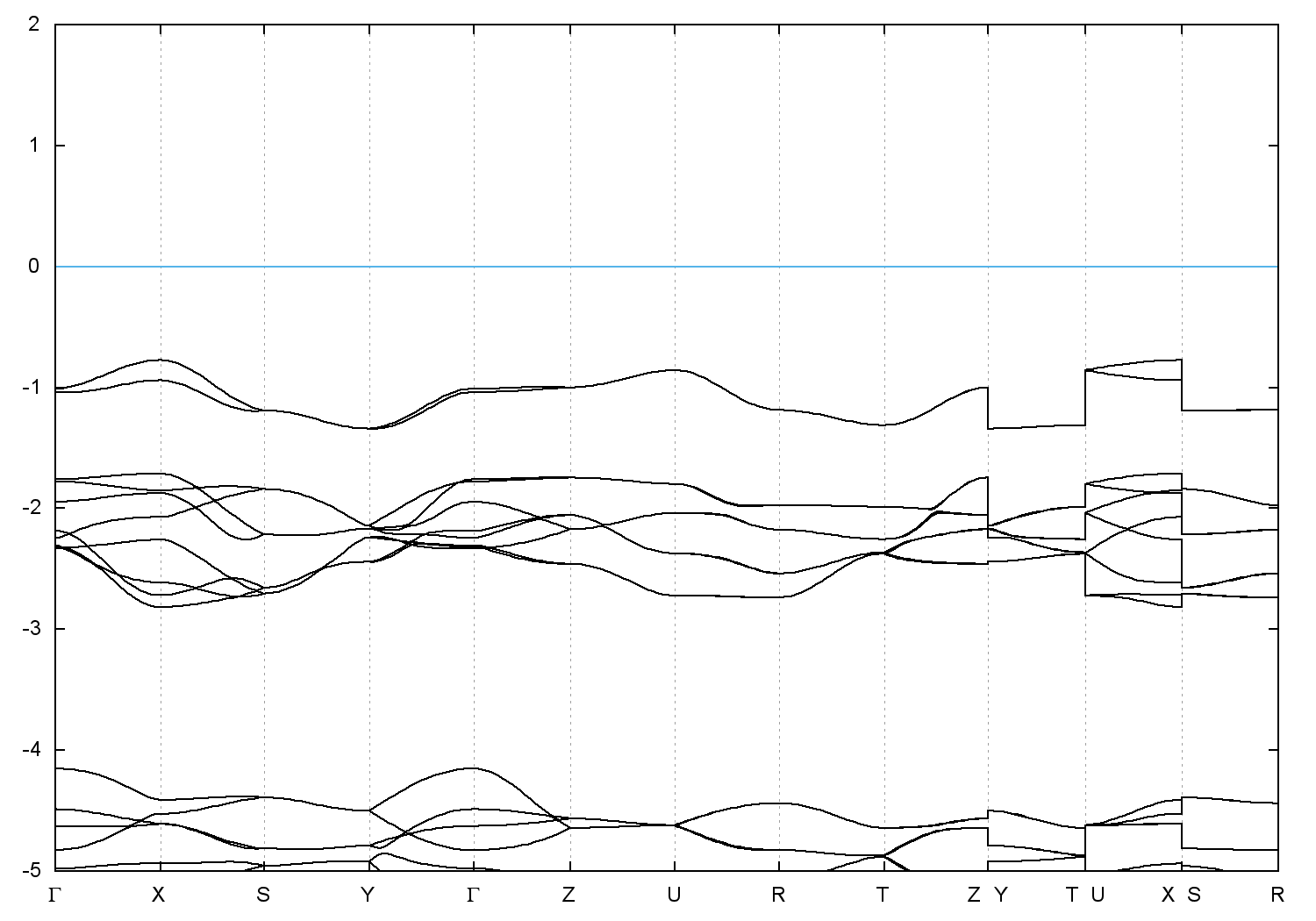
Band gap = 2.9589 eV
Direct Gap = 3.196 eV
Metallicity = 0.000
Topological Z2 indices ν = (0;000)
scf.in
-
scf.out
-
bands.in
-
bands.out
Reference:
ICSD Collection Code: 33261
Band structure with spin-orbit coupling