• Formula : Rb3Bi
  • Space Group : Fm-3m (225)
    Centrosymmetric : True
    Dimensionality : 1D
  • Structure parameters
    a = 8.494
    b = 8.494
    c = 8.494
    α = 90.0
    β = 90.0
    γ = 90.0
  • Number of atoms per primitive cell = 4
    Total number of electrons per primitive cell = 42
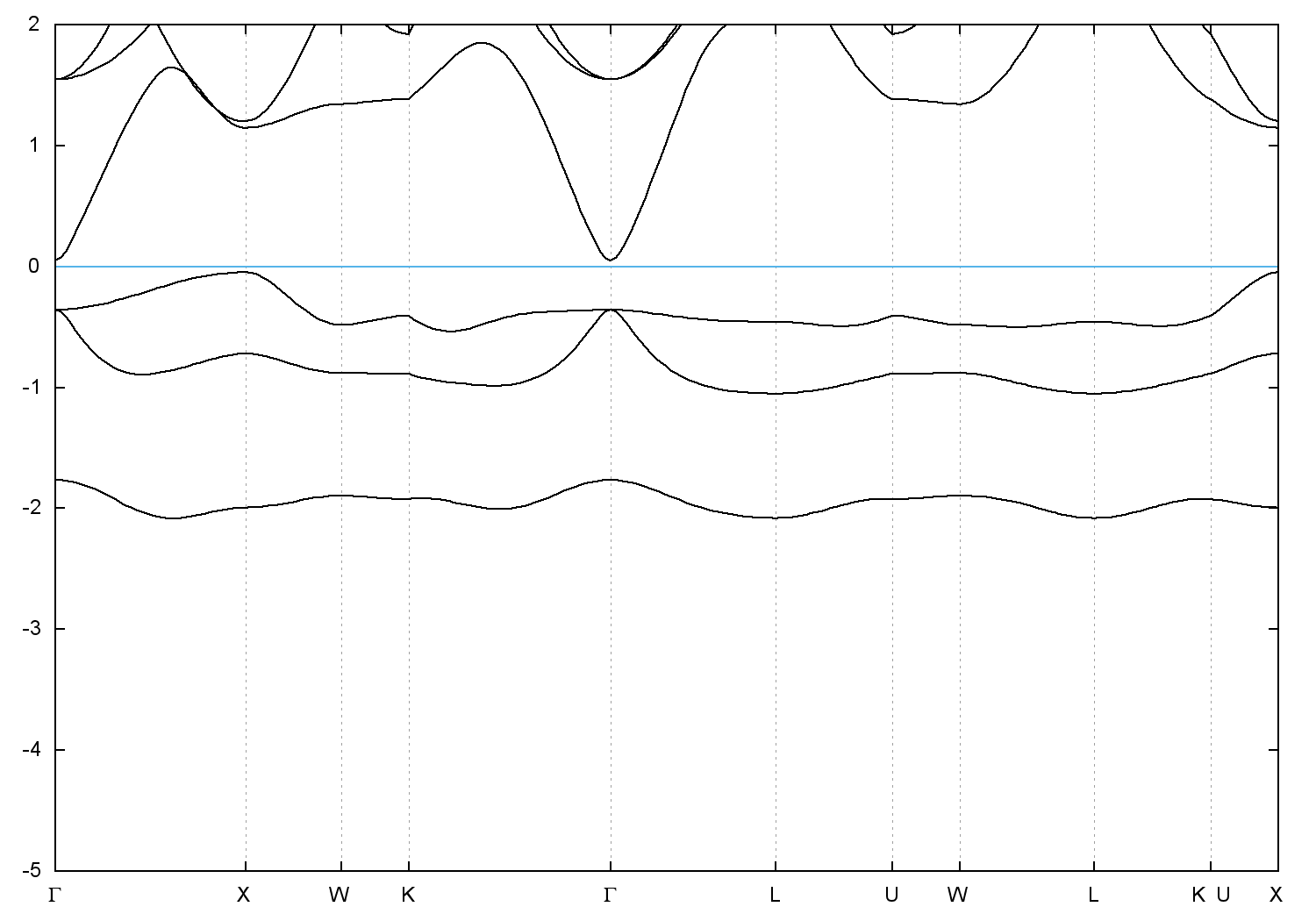
  • Band gap = 0.0996 eV
    Direct Gap = 0.410 eV
    Metallicity = 0.000
    Topological Z2 indices ν = (0;000)
  • scf.in - scf.out - bands.in - bands.out
  • Reference: ICSD Collection Code: 616996

Band structure with spin-orbit coupling