• Formula : KMnBi
  • Space Group : P4/nmm (129)
    Centrosymmetric : True
    Dimensionality : 1D
  • Structure parameters
    a = 4.741
    b = 4.741
    c = 8.31
    α = 90.0
    β = 90.0
    γ = 90.0
  • Number of atoms per primitive cell = 6
    Total number of electrons per primitive cell = 78
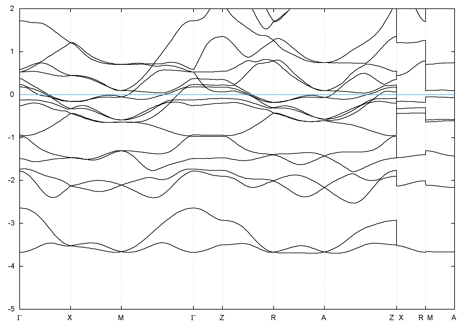
  • Band gap = 0.0 eV
    Direct Gap = 0.000 eV
    Metallicity = 0.834
    Topological Z2 indices ν = (1;000)
  • scf.in - scf.out - bands.in - bands.out
  • Reference: ICSD Collection Code: 601586

Band structure with spin-orbit coupling