• Formula : BH3
  • Space Group : P2_1/c (14)
    Centrosymmetric : True
    Dimensionality : 1D
  • Structure parameters
    a = 4.4
    b = 5.72
    c = 6.5
    α = 90.0
    β = 90.0
    γ = 105.1
  • Number of atoms per primitive cell = 16
    Total number of electrons per primitive cell = 24
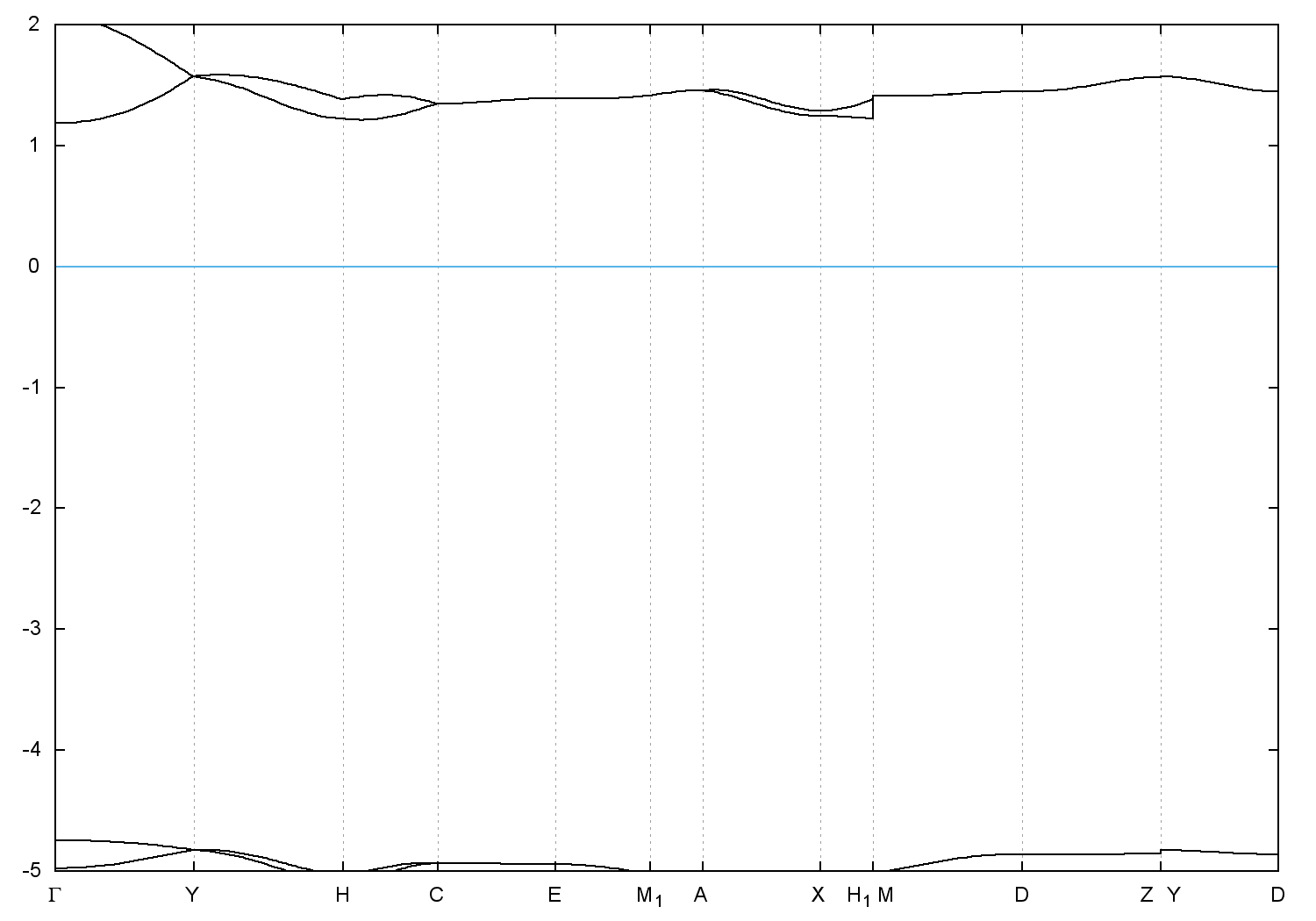
  • Band gap = 5.9279 eV
    Direct Gap = 5.928 eV
    Metallicity = 0.000
    Topological Z2 indices ν = (0;000)
  • scf.in - scf.out - bands.in - bands.out
  • Reference: ICSD Collection Code: 15598

Band structure with spin-orbit coupling