• Formula : BeCl2
  • Space Group : Ibam (72)
    Centrosymmetric : True
    Dimensionality : 1D
  • Structure parameters
    a = 5.285
    b = 9.807
    c = 5.227
    α = 90.0
    β = 90.0
    γ = 90.0
  • Number of atoms per primitive cell = 6
    Total number of electrons per primitive cell = 36
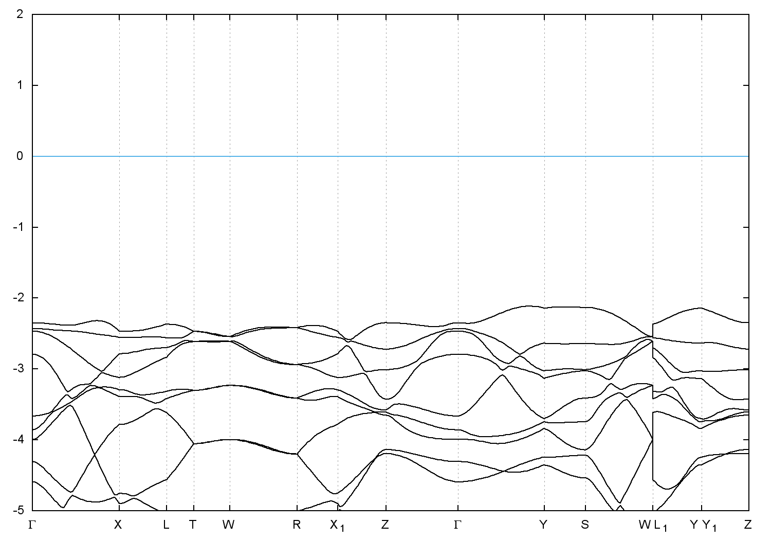
  • Band gap = 6.5568 eV
    Direct Gap = 6.792 eV
    Metallicity = 0.000
    Topological Z2 indices ν = (0;000)
  • cif file - scf.in - scf.out - bands.in - bands.out
  • Reference:

    Crystal modifications of beryllium dihalides Be Cl2, Be Br2 and Be I2,
    Zhurnal Neorganicheskoi Khimii 45, 1619 (2000)


Band structure with spin-orbit coupling