• Formula : Ba
  • Space Group : Im-3m (229)
    Centrosymmetric : True
    Dimensionality : 1D
  • Structure parameters
    a = 5.0
    b = 5.0
    c = 5.0
    α = 90.0
    β = 90.0
    γ = 90.0
  • Number of atoms per primitive cell = 1
    Total number of electrons per primitive cell = 10
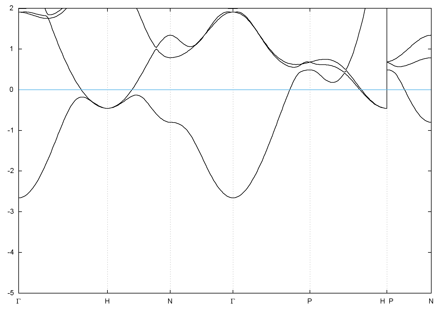
  • Band gap = 0.0 eV
    Direct Gap = 0.000 eV
    Metallicity = 0.399
    Topological Z2 indices ν = (0;000)
  • cif file - scf.in - scf.out - bands.in - bands.out
  • Reference:

    Second edition. Interscience Publishers, New York, New York Sample at T = 5 K Body centered cubic, bcc, structure,
    Crystal Structures 1, 7 (1963)


Band structure with spin-orbit coupling