• Formula : BaNa2Mg(PO4)2
  • Space Group : P-3m1 (164)
    Centrosymmetric : True
    Dimensionality : 2D
  • Structure parameters
    a = 5.304
    b = 5.304
    c = 6.986
    α = 90.0
    β = 90.0
    γ = 120.0
  • Number of atoms per primitive cell = 14
    Total number of electrons per primitive cell = 96
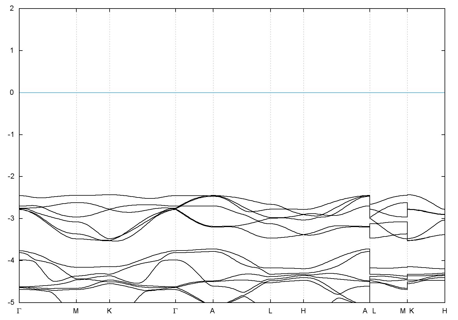
  • Band gap = 5.1468 eV
    Direct Gap = 5.169 eV
    Metallicity = 0.000
    Topological Z2 indices ν = (0;000)
  • scf.in - scf.out - bands.in - bands.out
  • Reference: ICSD Collection Code: 424073

Band structure with spin-orbit coupling