• Formula : BaLiSb
  • Space Group : P6_3/mmc (194)
    Centrosymmetric : True
    Dimensionality : 1D
  • Structure parameters
    a = 4.8982
    b = 4.8982
    c = 9.014
    α = 90.0
    β = 90.0
    γ = 120.0
  • Number of atoms per primitive cell = 6
    Total number of electrons per primitive cell = 36
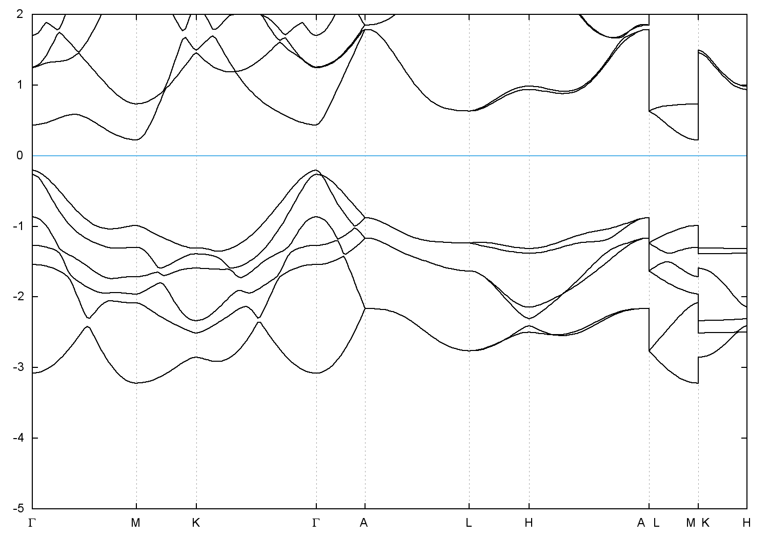
  • Band gap = 0.4311 eV
    Direct Gap = 0.643 eV
    Metallicity = 0.000
    Topological Z2 indices ν = (0;000)
  • cif file - scf.in - scf.out - bands.in - bands.out
  • Reference:

    A new ternary antimonide phase, LiBaSb,
    Acta Crystallographica Section E 57, i17 (2001)


Band structure with spin-orbit coupling