• Formula : BaLi2(MgSi)2
  • Space Group : R-3m (166)
    Centrosymmetric : True
    Dimensionality : 1D
  • Structure parameters
    a = 4.578
    b = 4.578
    c = 26.052
    α = 90.0
    β = 90.0
    γ = 120.0
  • Number of atoms per primitive cell = 7
    Total number of electrons per primitive cell = 44
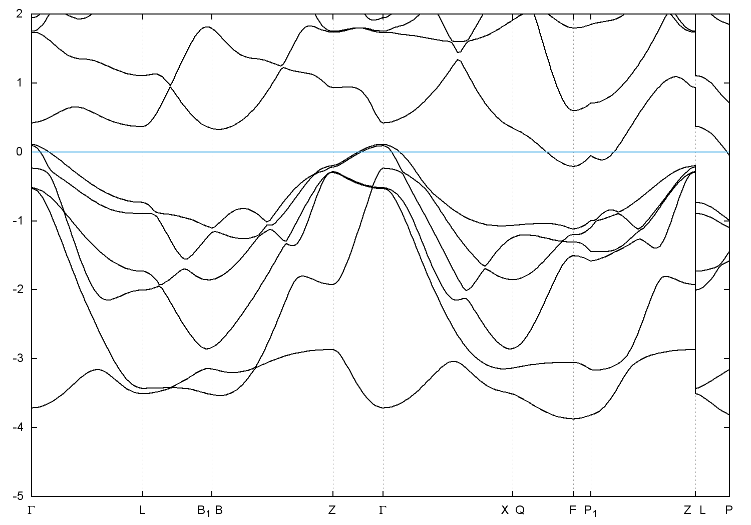
  • Band gap = 0.0 eV
    Direct Gap = 0.311 eV
    Metallicity = 0.196
    Topological Z2 indices ν = (0;000)
  • cif file - scf.in - scf.out - bands.in - bands.out
  • Reference:

    Crystal structure of barium dimagnesium dilithium disilicide, BaMg~2~Li~2~Si~2~, and of barium dimagnesium dilithium digermanide, BaLi~2~Mg~2~Ge~2~,
    Zeitschrift f\"ur Kristallographie - New Crystal Structures 216, 503 (2001)


Band structure with spin-orbit coupling