• Formula : Ba2HN
  • Space Group : R-3m (166)
    Centrosymmetric : True
    Dimensionality : 1D
  • Structure parameters
    a = 4.026
    b = 4.026
    c = 20.493
    α = 90.0
    β = 90.0
    γ = 120.0
  • Number of atoms per primitive cell = 4
    Total number of electrons per primitive cell = 26
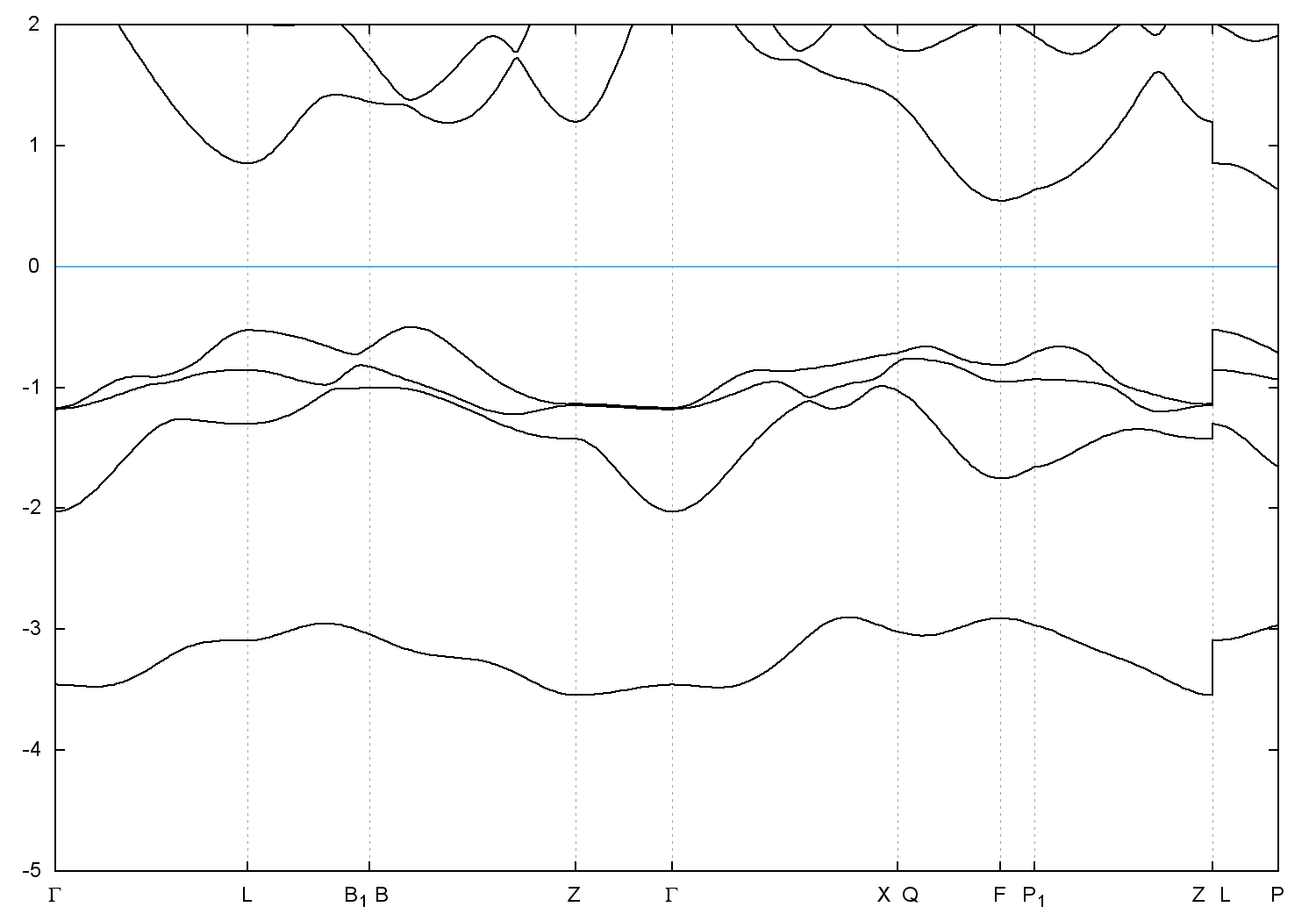
  • Band gap = 1.046 eV
    Direct Gap = 1.336 eV
    Metallicity = 0.000
    Topological Z2 indices ν = (0;000)
  • cif file - scf.in - scf.out - bands.in - bands.out
  • Reference:

    Structure of H- -ionic-conductivity of barium hydride nitrid, Ba2H(D)N,
    European Journal of Solid State and Inorganic Chemistry 29, 1217 (1992)


Band structure with spin-orbit coupling