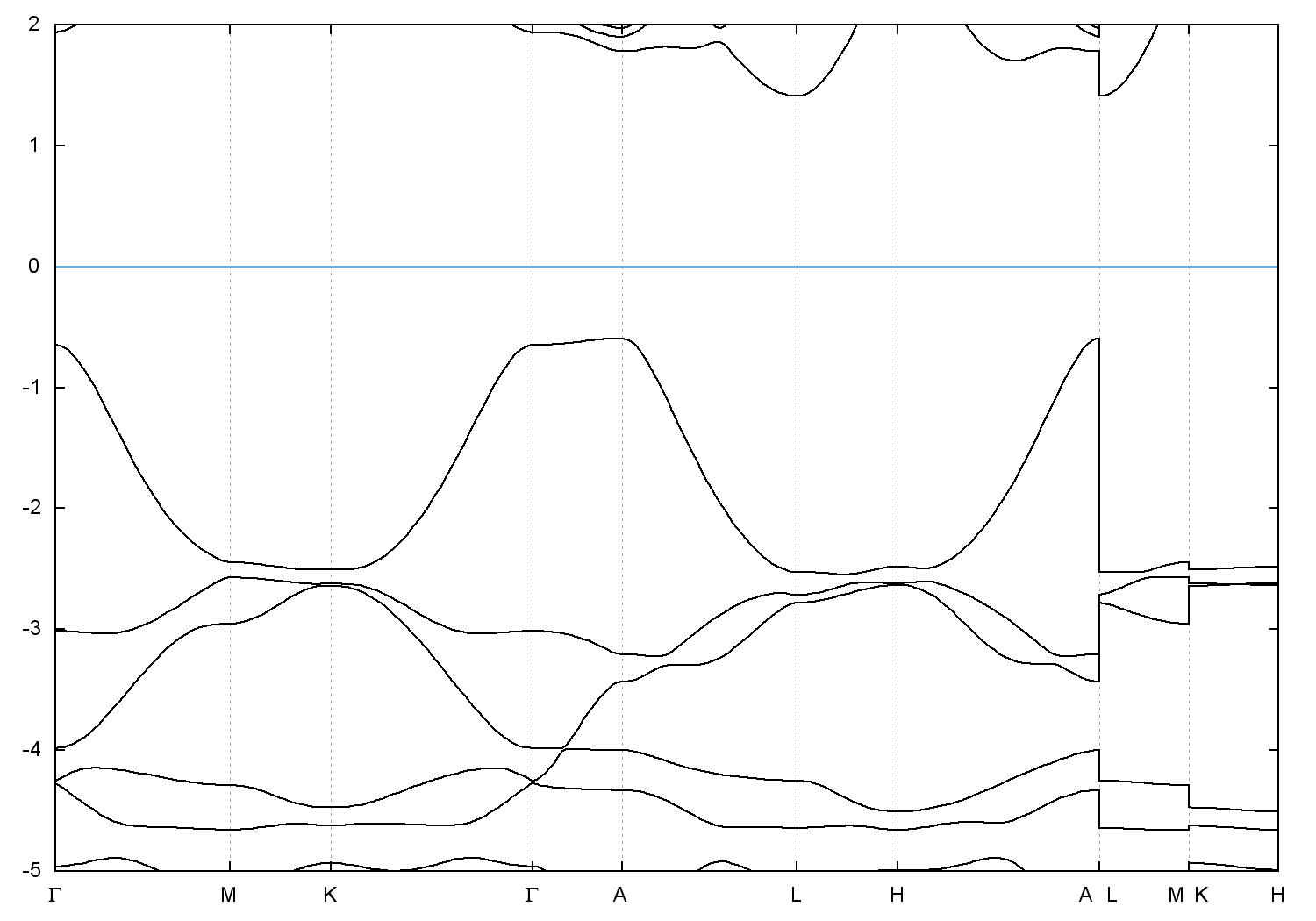
• Formula : Ba2H3Br
  • Space Group : P-3m1 (164)
    Centrosymmetric : True
    Dimensionality : 1D
  • Structure parameters
    a = 4.4492
    b = 4.4492
    c = 7.5448
    α = 90.0
    β = 90.0
    γ = 120.0
  • Number of atoms per primitive cell = 6
    Total number of electrons per primitive cell = 30
  • Band gap = 2.0033 eV
    Direct Gap = 2.374 eV
    Metallicity = 0.000
    Topological Z2 indices ν = (0;000)
  • scf.in - scf.out - bands.in - bands.out
  • Reference: ICSD Collection Code: 415127

Band structure with spin-orbit coupling