Home
Formula : BaTi(BO
3
)
2
Space Group :
R-3 (148)
Centrosymmetric : True
Dimensionality : 2D
Structure parameters
a = 5.0205
b = 5.0205
c = 16.3844
α = 90.0
β = 90.0
γ = 120.0
Number of atoms per primitive cell = 10
Total number of electrons per primitive cell = 64
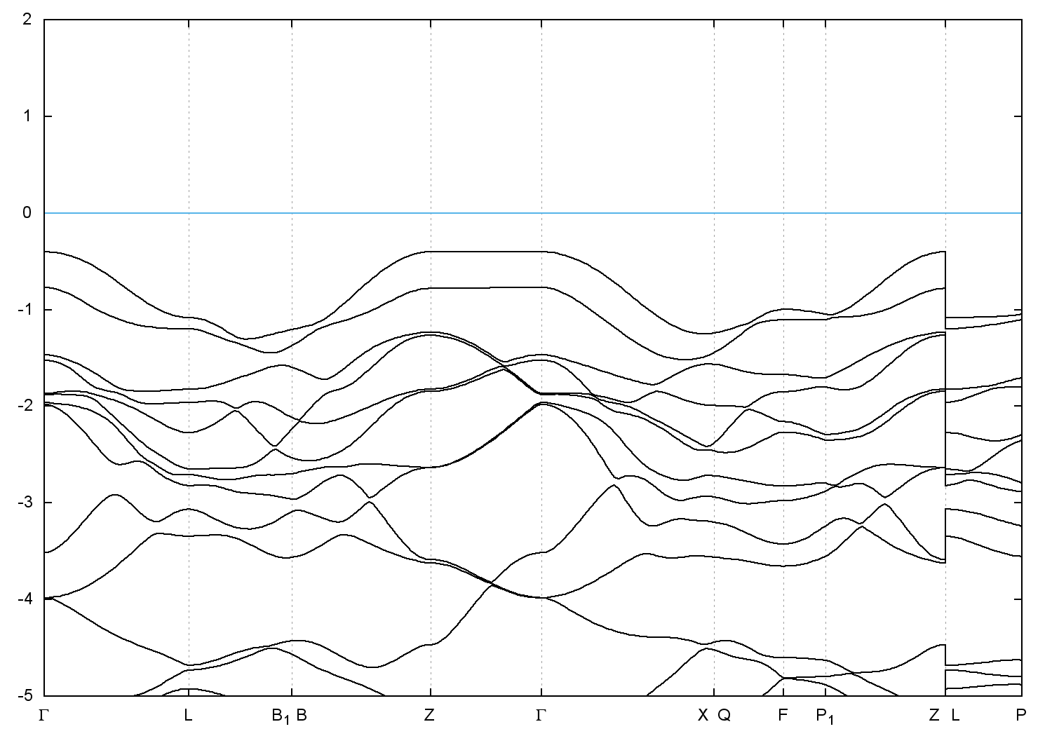
Band gap = 2.6064 eV
Direct Gap = 2.607 eV
Metallicity = 0.000
Topological Z2 indices ν = (0;000)
scf.in
-
scf.out
-
bands.in
-
bands.out
Reference:
ICSD Collection Code: 97972
Band structure with spin-orbit coupling