• Formula : Li3Au
  • Space Group : Fm-3m (225)
    Centrosymmetric : True
    Dimensionality : 3D
  • Structure parameters
    a = 6.302
    b = 6.302
    c = 6.302
    α = 90.0
    β = 90.0
    γ = 90.0
  • Number of atoms per primitive cell = 4
    Total number of electrons per primitive cell = 20
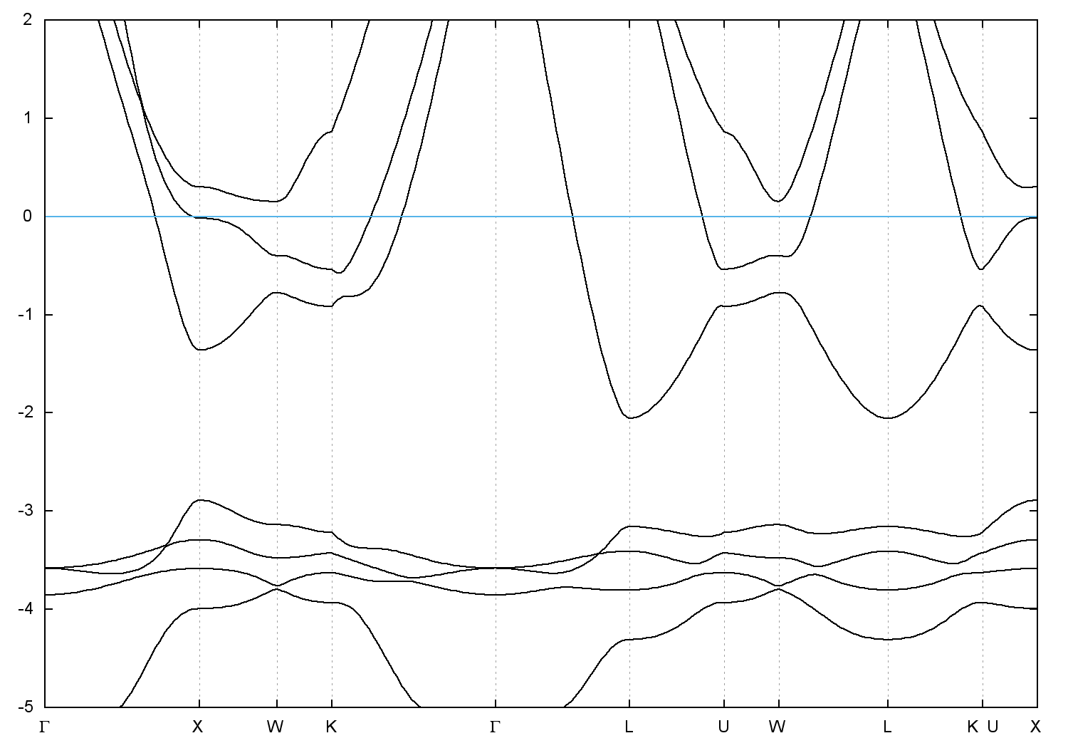
  • Band gap = 0.0 eV
    Direct Gap = 0.253 eV
    Metallicity = 0.656
    Topological Z2 indices ν = (0;000)
  • cif file - scf.in - scf.out - bands.in - bands.out
  • Reference:

    Das Verhalten der Alkalimetalle zu Kupfer, Silber und Gold,
    Zeitschrift fuer Anorganische und Allgemeine Chemie 310, 143 (1961)


Band structure with spin-orbit coupling