• Formula : ClF
  • Space Group : P2_1/c (14)
    Centrosymmetric : True
    Dimensionality : 1D
  • Structure parameters
    a = 6.378
    b = 4.247
    c = 6.425
    α = 90.0
    β = 104.55
    γ = 90.0
  • Number of atoms per primitive cell = 8
    Total number of electrons per primitive cell = 56
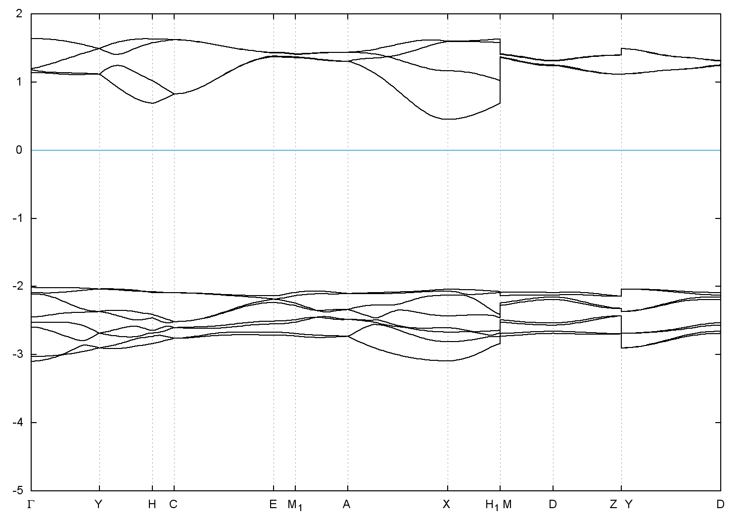
  • Band gap = 2.4667 eV
    Direct Gap = 2.494 eV
    Metallicity = 0.000
    Topological Z2 indices ν = (0;000)
  • scf.in - scf.out - bands.in - bands.out
  • Reference: ICSD Collection Code: 406442

Band structure with spin-orbit coupling