• Formula : AlCl3
  • Space Group : P-3m1 (164)
    Centrosymmetric : True
    Dimensionality : 2D
  • Structure parameters
    a = 3.475
    b = 3.475
    c = 8.51
    α = 90.0
    β = 90.0
    γ = 120.0
  • Number of atoms per primitive cell = 4
    Total number of electrons per primitive cell = 24
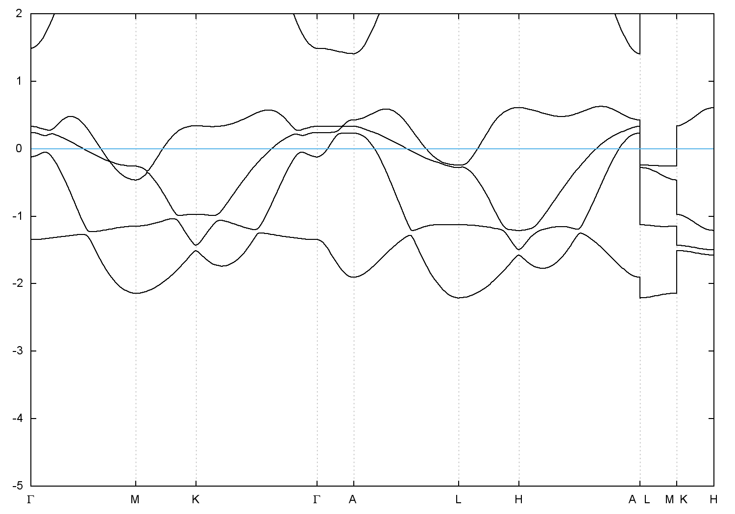
  • Band gap = 0.0 eV
    Direct Gap = 0.005 eV
    Metallicity = 0.562
    Topological Z2 indices ν = (0;000)
  • scf.in - scf.out - bands.in - bands.out
  • Reference: ICSD Collection Code: 155670

Band structure with spin-orbit coupling