• Formula : Na2AgF4
  • Space Group : P2_1/c (14)
    Centrosymmetric : True
    Dimensionality : 1D
  • Structure parameters
    a = 3.3416
    b = 10.4012
    c = 6.07607
    α = 90.0
    β = 65.971
    γ = 90.0
  • Number of atoms per primitive cell = 14
    Total number of electrons per primitive cell = 114
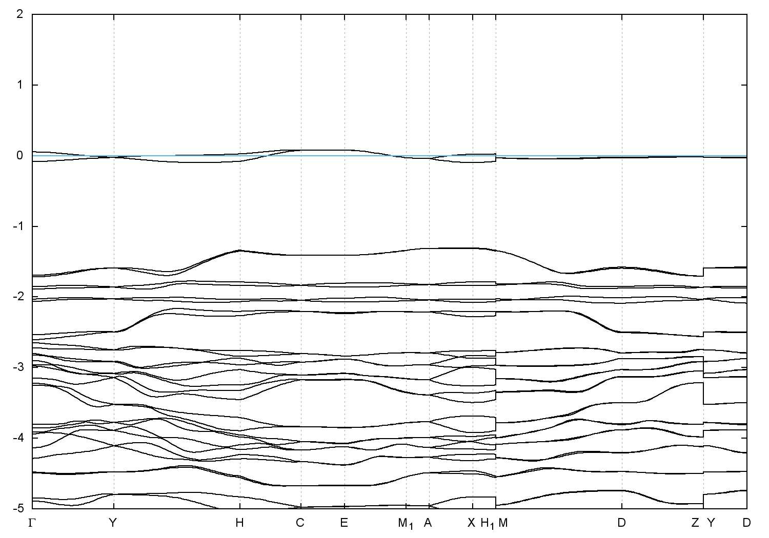
  • Band gap = 0.0 eV
    Direct Gap = 0.000 eV
    Metallicity = 0.723
    Topological Z2 indices ν = (0;000)
  • scf.in - scf.out - bands.in - bands.out
  • Reference: ICSD Collection Code: 425149

Band structure with spin-orbit coupling