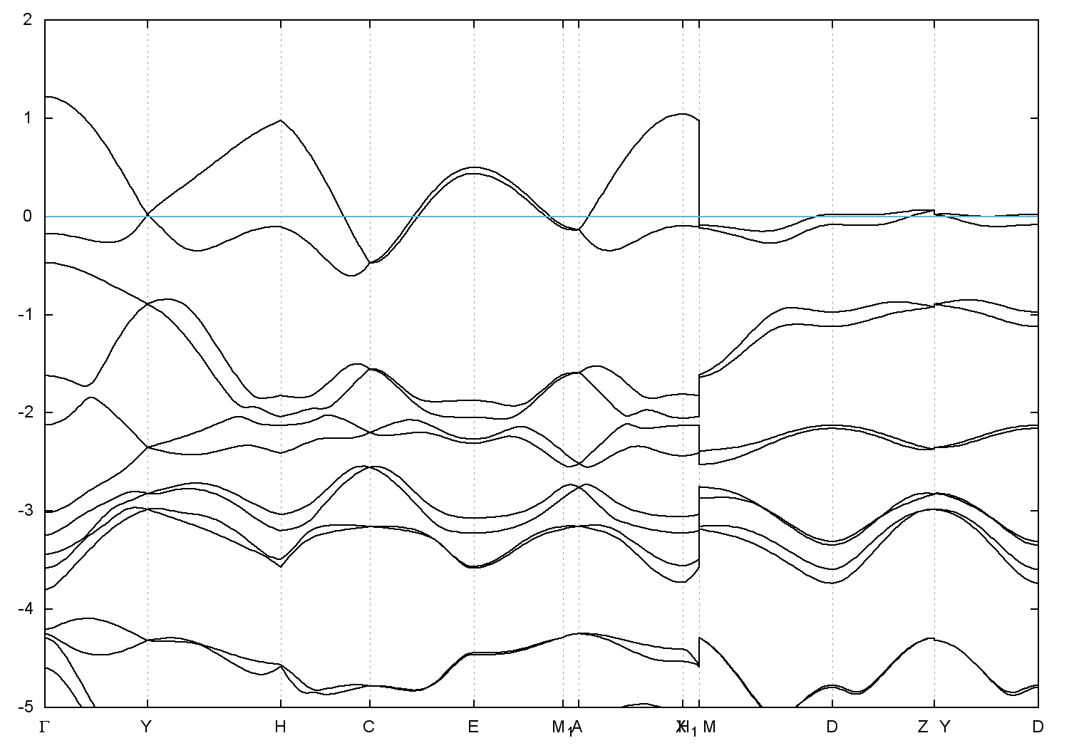
• Formula : AgF2
  • Space Group : P2_1/c (14)
    Centrosymmetric : True
    Dimensionality : 3D
  • Structure parameters
    a = 3.34
    b = 4.57
    c = 4.65
    α = 90.0
    β = 84.5
    γ = 90.0
  • Number of atoms per primitive cell = 6
    Total number of electrons per primitive cell = 50
  • Band gap = 0.0 eV
    Direct Gap = 0.000 eV
    Metallicity = 0.402
    Topological Z2 indices ν = (0;000)
  • cif file - scf.in - scf.out - bands.in - bands.out
  • Reference:

    Structure of silver difluoride,
    Zhurnal Strukturnoi Khimii (Issue-No. from 1981) 7, 627 (1966)


Band structure with spin-orbit coupling