• Formula : AgCl
  • Space Group : P4/mmm (123)
    Centrosymmetric : True
    Dimensionality : 1D
  • Structure parameters
    a = 8.49
    b = 8.49
    c = 7.91
    α = 90.0
    β = 90.0
    γ = 90.0
  • Number of atoms per primitive cell = 2
    Total number of electrons per primitive cell = 18
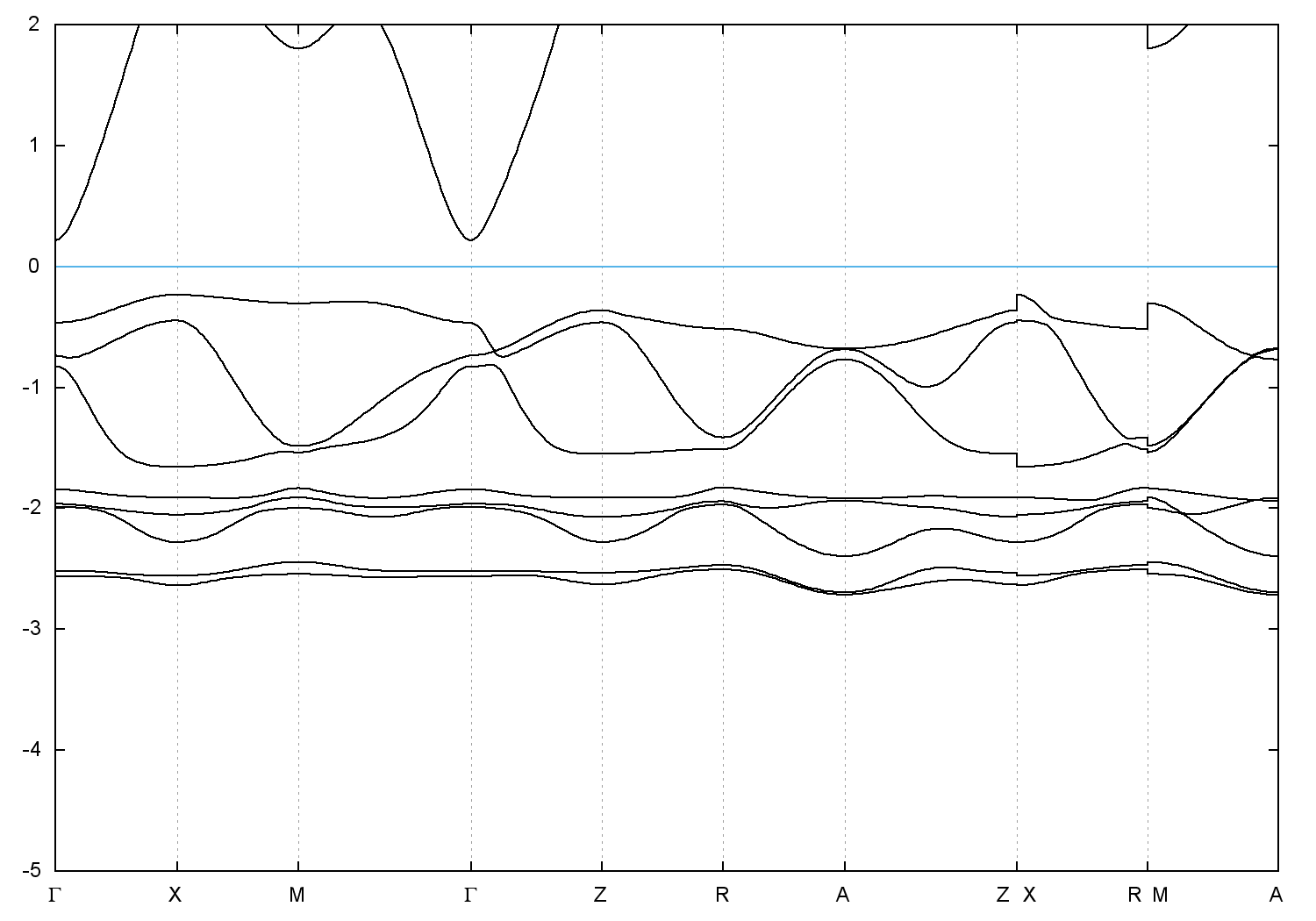
  • Band gap = 0.4513 eV
    Direct Gap = 0.682 eV
    Metallicity = 0.000
    Topological Z2 indices ν = (0;000)
  • scf.in - scf.out - bands.in - bands.out
  • Reference: ICSD Collection Code: 31108

Band structure with spin-orbit coupling