• Formula : AgBF5
  • Space Group : P4/n (85)
    Centrosymmetric : True
    Dimensionality : 3D
  • Structure parameters
    a = 6.6995
    b = 6.6995
    c = 4.0116
    α = 90.0
    β = 90.0
    γ = 90.0
  • Number of atoms per primitive cell = 14
    Total number of electrons per primitive cell = 98
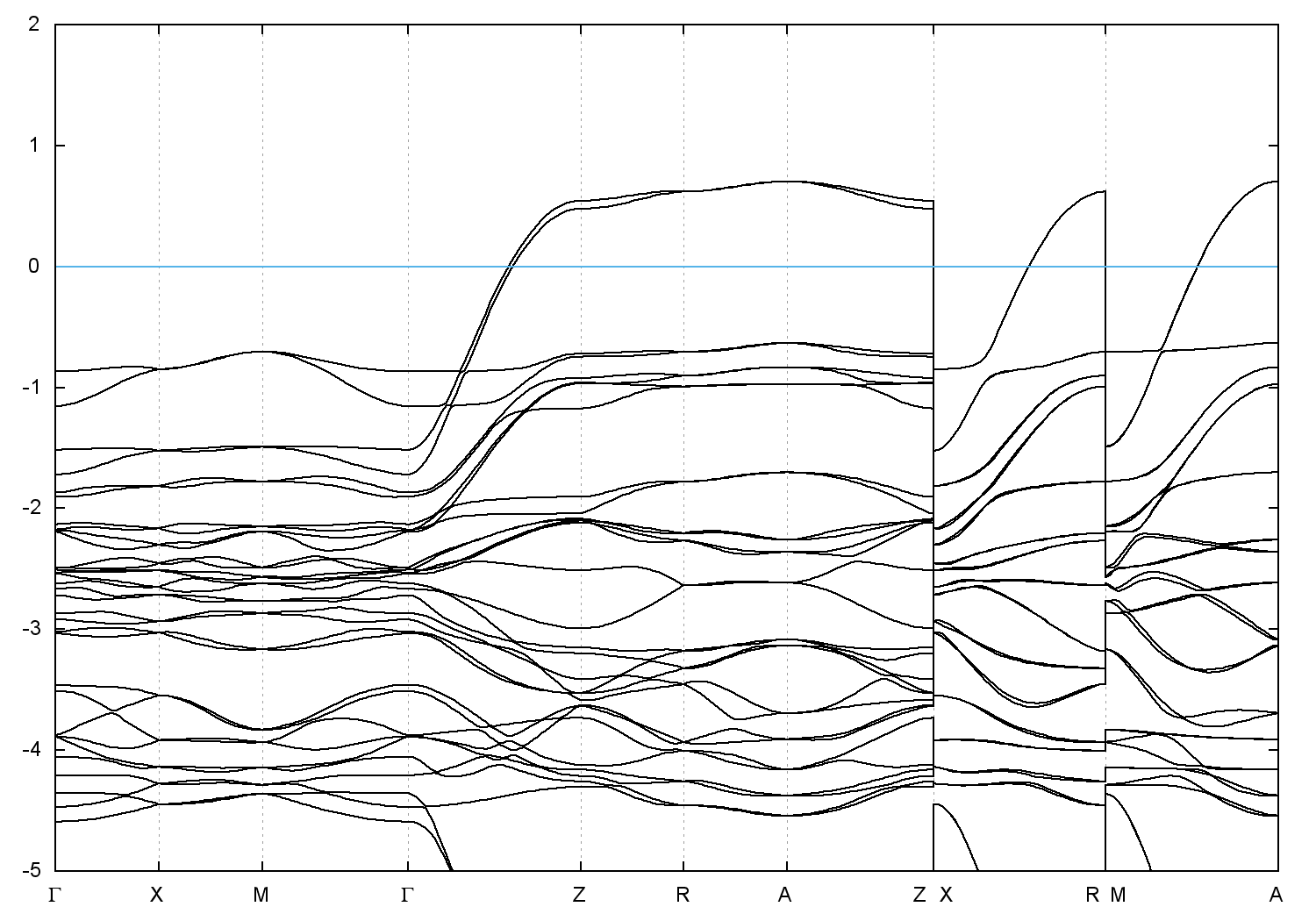
  • Band gap = 0.0 eV
    Direct Gap = 0.000 eV
    Metallicity = 0.997
    Topological Z2 indices ν = (1;001)
  • cif file - scf.in - scf.out - bands.in - bands.out
  • Reference:

    Structural and magnetic properties of some (Ag F)(+) salts,
    Journal of Solid State Chemistry 96, 84 (1992)


Band structure with spin-orbit coupling