• Formula : C
  • Space Group : Fd-3m (227)
    Centrosymmetric : True
    Dimensionality : 3D
  • Structure parameters
    a = 3.567
    b = 3.567
    c = 3.567
    α = 90.0
    β = 90.0
    γ = 90.0
  • Number of atoms per primitive cell = 2
    Total number of electrons per primitive cell = 8
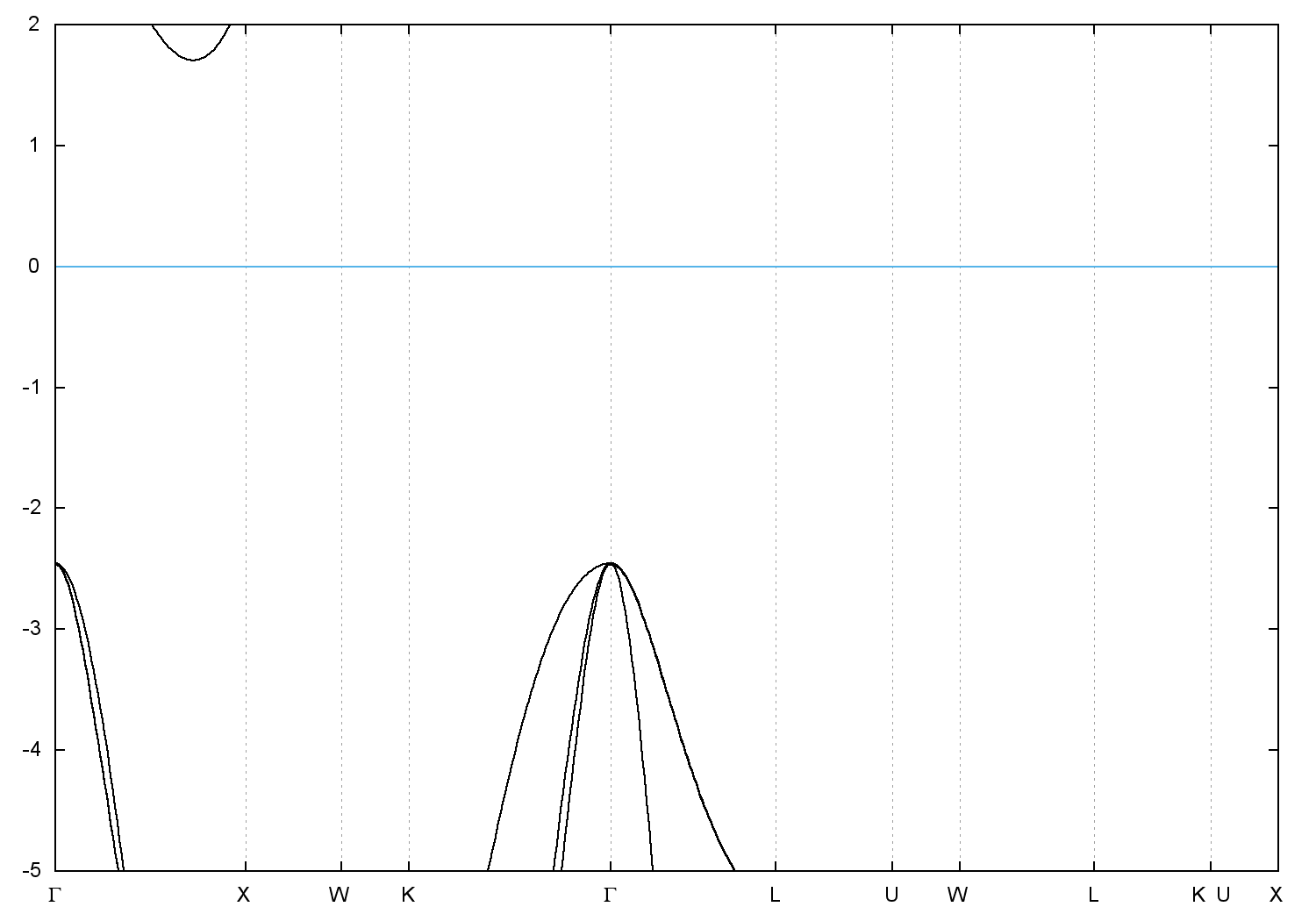
  • Band gap = 4.1576 eV
    Direct Gap = 5.595 eV
    Metallicity = 0.000
    Topological Z2 indices ν = (0;000)
  • cif file - scf.in - scf.out - bands.in - bands.out
  • Reference:

    Precision determination of lattice parameter, coefficient of thermal expansion and atomic weight of carbon in diamond Locality: Belgian Congo Sample: at T = 50 C Note: grey boart,
    Journal of the American Chemical Society 73, 5643 (1951)


Band structure with spin-orbit coupling