• Formula : NaCl
  • Space Group : Pm-3m (221)
    Centrosymmetric : True
    Dimensionality : 3D
  • Structure parameters
    a = 2.86
    b = 2.86
    c = 2.86
    α = 90.0
    β = 90.0
    γ = 90.0
  • Number of atoms per primitive cell = 2
    Total number of electrons per primitive cell = 16
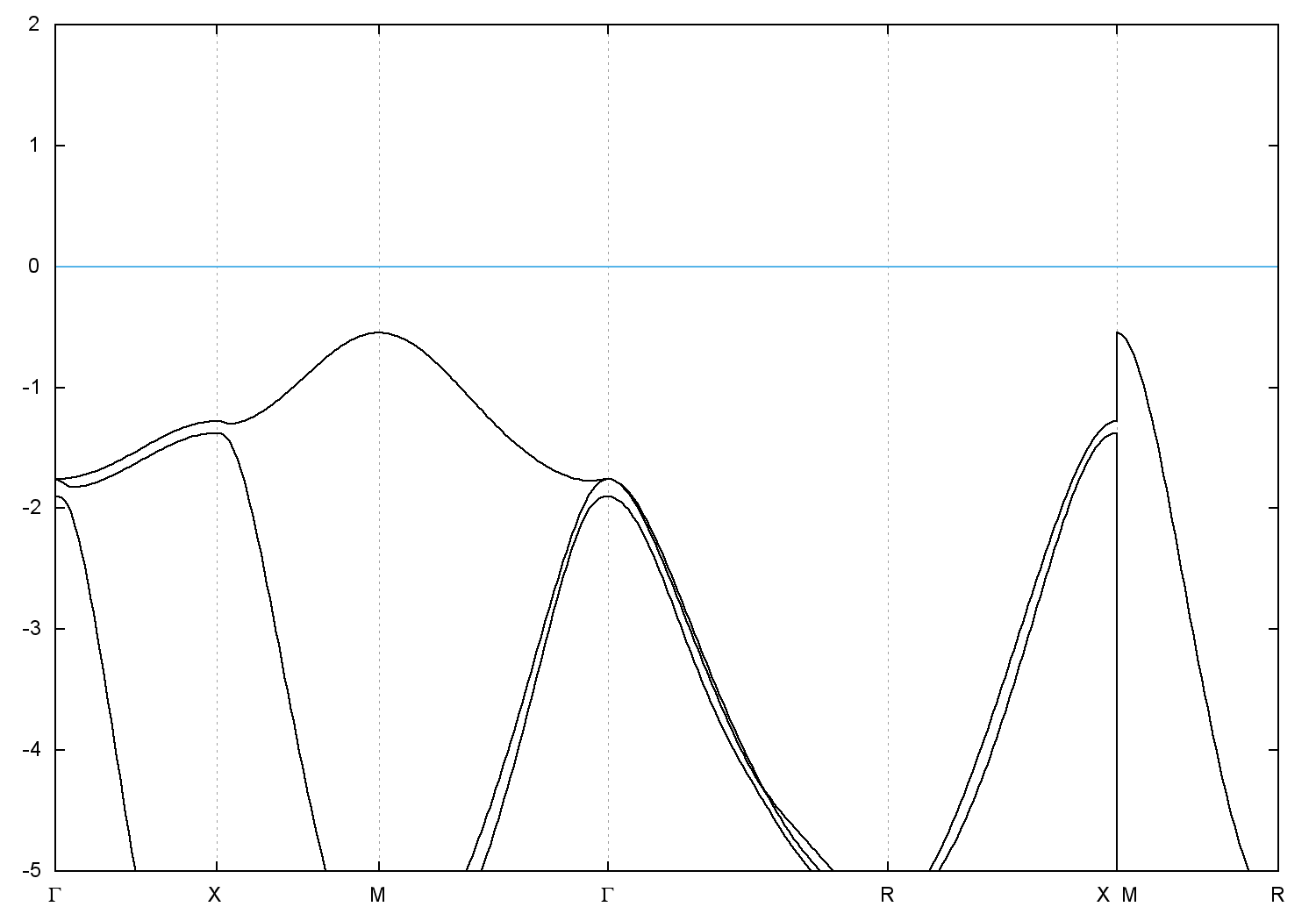
  • Band gap = 4.381 eV
    Direct Gap = 4.381 eV
    Metallicity = 0.000
    Topological Z2 indices ν = (0;000)
  • cif file - scf.in - scf.out - bands.in - bands.out
  • Reference:

    Structural refinements of high-pressure phases in germanium dioxide,
    Acta Crystallographica Section B 59, 701 (2003)


Band structure with spin-orbit coupling