• Formula : Cs3CrF7
  • Space Group : P4/mbm (127)
    Centrosymmetric : True
    Dimensionality : 1D
  • Structure parameters
    a = 8.39
    b = 8.39
    c = 6.247
    α = 90.0
    β = 90.0
    γ = 90.0
  • Number of atoms per primitive cell = 22
    Total number of electrons per primitive cell = 180
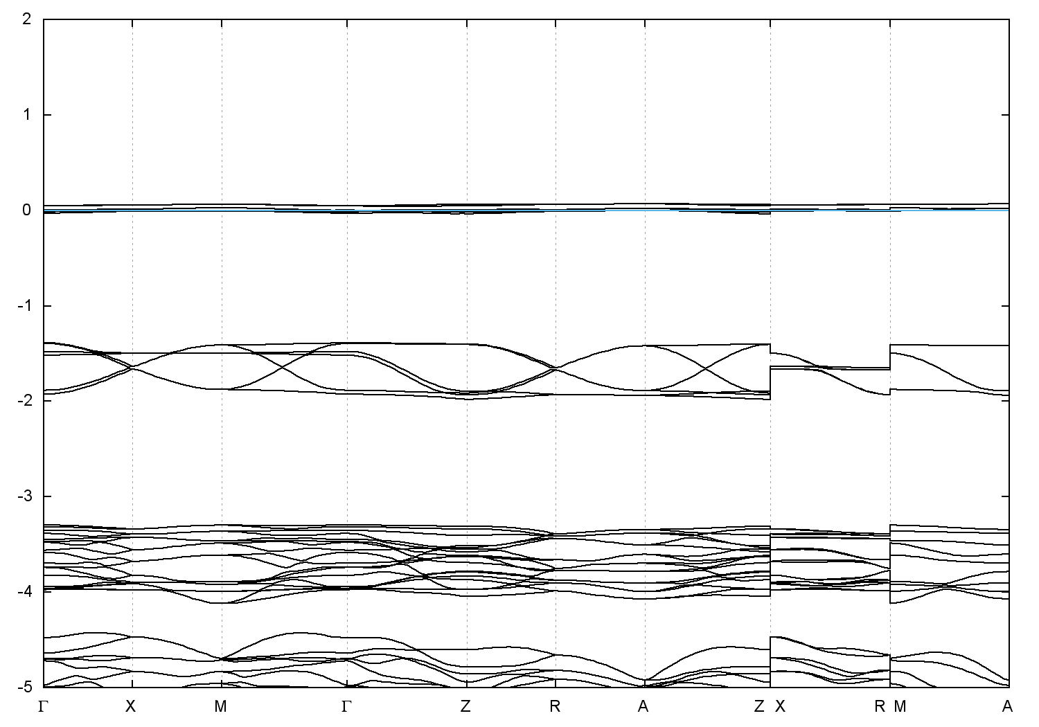
  • Band gap = 0.0 eV
    Direct Gap = 0.004 eV
    Metallicity = 0.346
    Topological Z2 indices ν = (0;000)
  • cif file - scf.in - scf.out - bands.in - bands.out
  • Reference:

    Neue Metallfluoride A3 M F7 mit M = Si, Ti, Cr, Mn, Ni und A = Rb, Cs,
    Zeitschrift fuer Anorganische und Allgemeine Chemie 458, 151 (1979)


Band structure with spin-orbit coupling