• Formula : Cs6Cl4O
  • Space Group : R-3c (167)
    Centrosymmetric : True
    Dimensionality : 1D
  • Structure parameters
    a = 13.247
    b = 13.247
    c = 16.58
    α = 90.0
    β = 90.0
    γ = 120.0
  • Number of atoms per primitive cell = 22
    Total number of electrons per primitive cell = 176
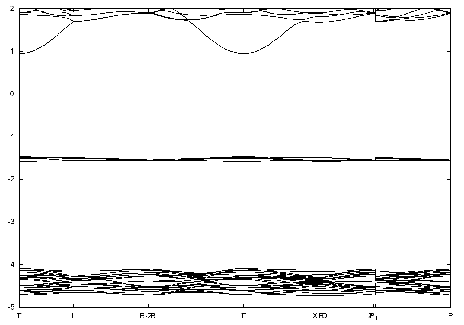
  • Band gap = 2.4126 eV
    Direct Gap = 2.413 eV
    Metallicity = 0.000
    Topological Z2 indices ν = (0;000)
  • scf.in - scf.out - bands.in - bands.out
  • Reference: ICSD Collection Code: 411634

Band structure with spin-orbit coupling