• Formula : Y2Si2O7
  • Space Group : P2_1/c (14)
    Centrosymmetric : True
    Dimensionality : 3D
  • Structure parameters
    a = 4.68824
    b = 10.84072
    c = 5.58219
    α = 90.0
    β = 96.0325
    γ = 90.0
  • Number of atoms per primitive cell = 22
    Total number of electrons per primitive cell = 144
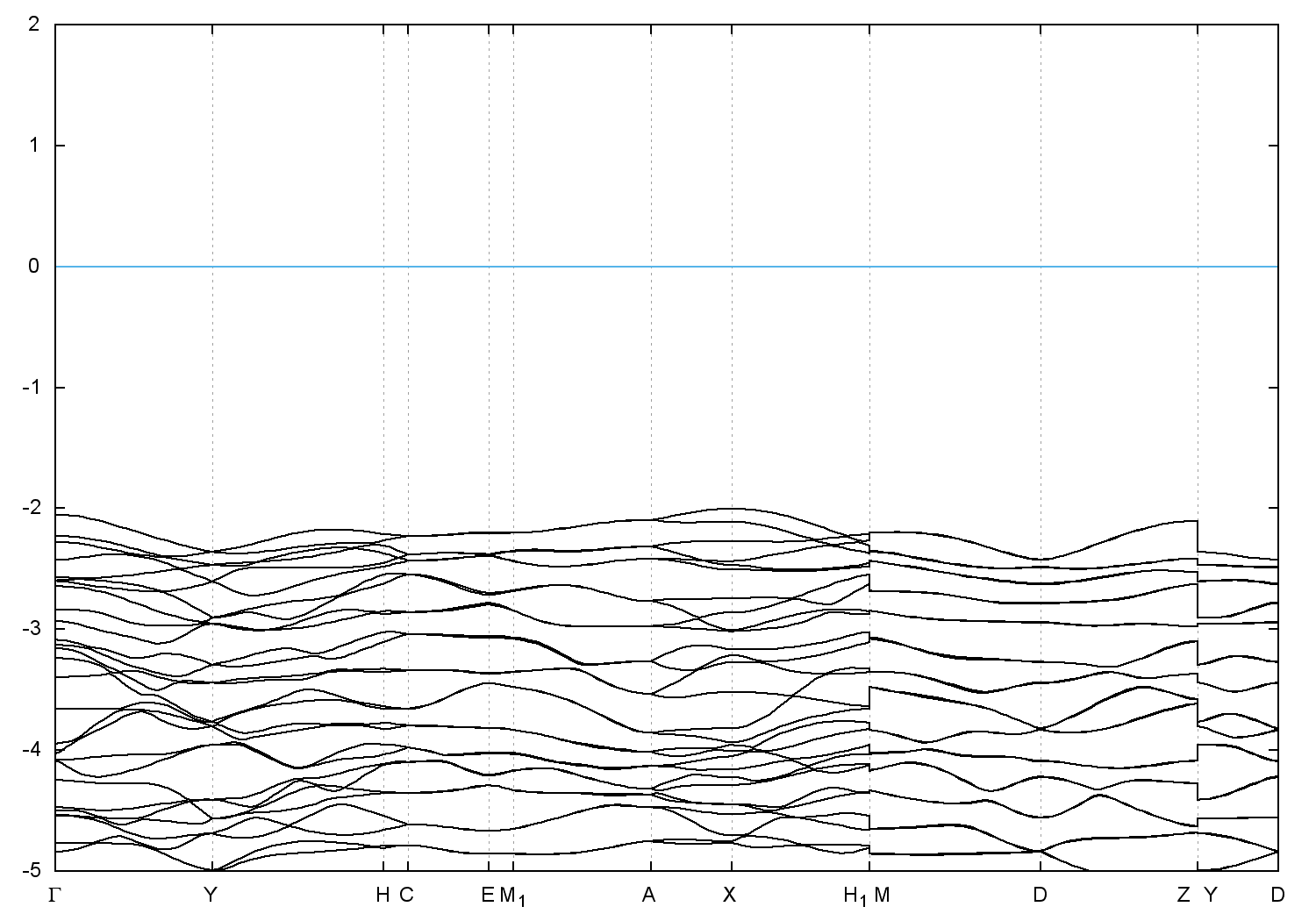
  • Band gap = 5.0552 eV
    Direct Gap = 5.102 eV
    Metallicity = 0.000
    Topological Z2 indices ν = (0;000)
  • scf.in - scf.out - bands.in - bands.out
  • Reference: ICSD Collection Code: 164147

Band structure with spin-orbit coupling