• Formula : OsO4
  • Space Group : C2/c (15)
    Centrosymmetric : True
    Dimensionality : 1D
  • Structure parameters
    a = 9.379
    b = 4.515
    c = 8.632
    α = 90.0
    β = 116.6
    γ = 90.0
  • Number of atoms per primitive cell = 10
    Total number of electrons per primitive cell = 80
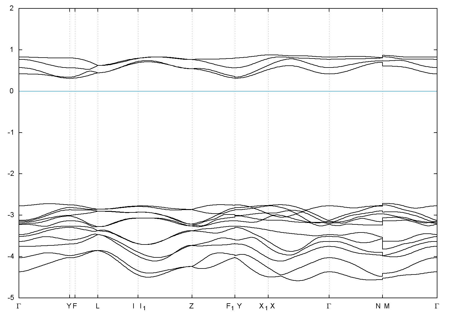
  • Band gap = 3.023 eV
    Direct Gap = 3.060 eV
    Metallicity = 0.000
    Topological Z2 indices ν = (0;000)
  • scf.in - scf.out - bands.in - bands.out
  • Reference: ICSD Collection Code: 23803

Band structure with spin-orbit coupling