• Formula : C(ClF)2
  • Space Group : F2dd (43)
    Centrosymmetric : False
    Dimensionality : 1D
  • Structure parameters
    a = 10.1676
    b = 14.9638
    c = 5.1004
    α = 90.0
    β = 90.0
    γ = 90.0
  • Number of atoms per primitive cell = 10
    Total number of electrons per primitive cell = 64
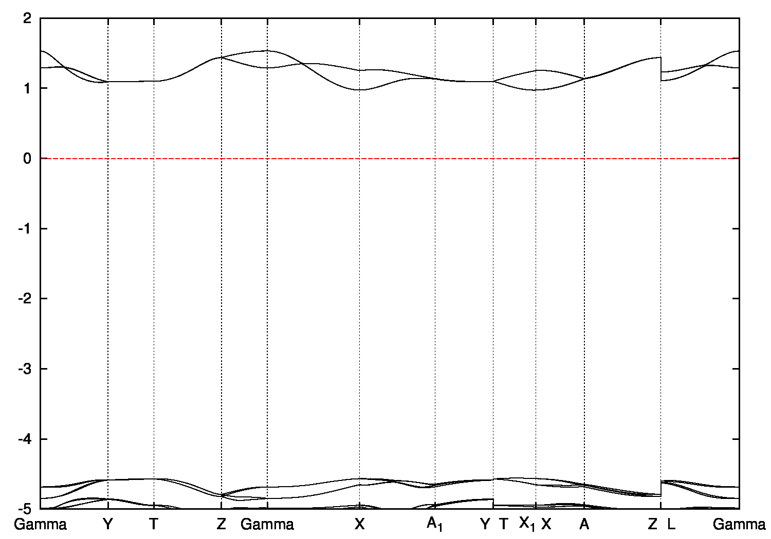
  • Band gap = 5.5318 eV
    Direct Gap = 5.537 eV
    Metallicity = 0.000
    Topological Z2 indices ν = (0;000)
  • scf.in - scf.out - bands.in - bands.out
  • Reference: ICSD Collection Code: 33946

Band structure with spin-orbit coupling