• Formula : H6OF4
  • Space Group : P-1 (2)
    Centrosymmetric : True
    Dimensionality : 1D
  • Structure parameters
    a = 5.574
    b = 6.429
    c = 6.874
    α = 115.79
    β = 96.63
    γ = 108.79
  • Number of atoms per primitive cell = 22
    Total number of electrons per primitive cell = 80
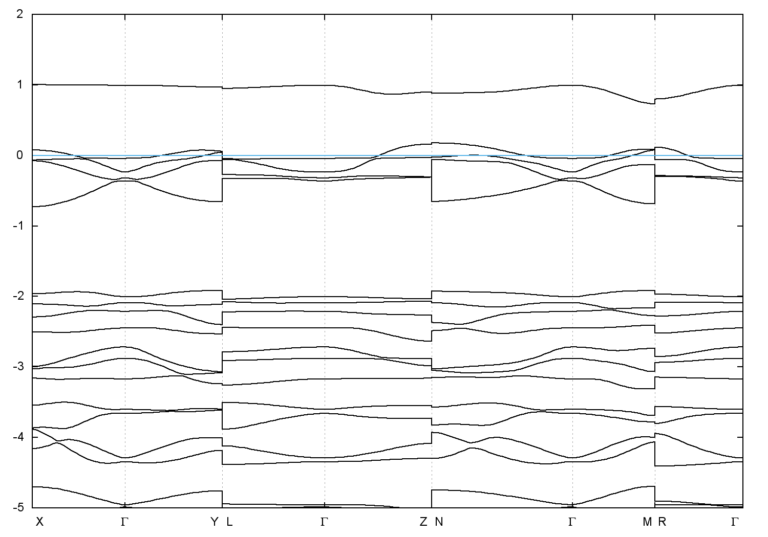
  • Band gap = 0.0 eV
    Direct Gap = 0.009 eV
    Metallicity = 0.628
    Topological Z2 indices ν = (1;000)
  • scf.in - scf.out - bands.in - bands.out
  • Reference: ICSD Collection Code: 32569

Band structure with spin-orbit coupling