• Formula : Sr7(H6Cl)2
  • Space Group : P-6 (174)
    Centrosymmetric : False
    Dimensionality : 1D
  • Structure parameters
    a = 9.9806
    b = 9.9806
    c = 3.9284
    α = 90.0
    β = 90.0
    γ = 120.0
  • Number of atoms per primitive cell = 21
    Total number of electrons per primitive cell = 96
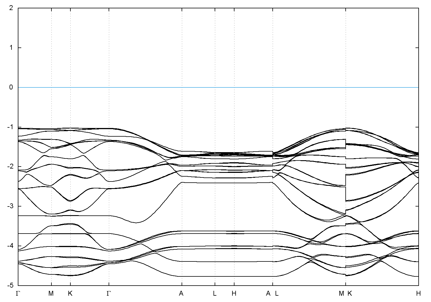
  • Band gap = 3.8726 eV
    Direct Gap = 3.886 eV
    Metallicity = 0.000
    Topological Z2 indices ν = (0;000)
  • scf.in - scf.out - bands.in - bands.out
  • Reference: ICSD Collection Code: 418948

Band structure with spin-orbit coupling