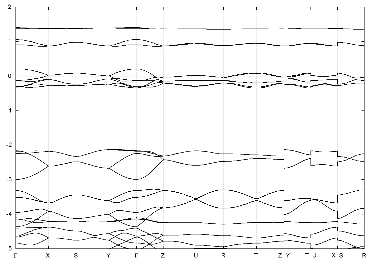
• Formula : Mn(C2N3)2
  • Space Group : Pnnm (58)
    Centrosymmetric : True
    Dimensionality : 3D
  • Structure parameters
    a = 6.1486
    b = 7.3155
    c = 7.5371
    α = 90.0
    β = 90.0
    γ = 90.0
  • Number of atoms per primitive cell = 22
    Total number of electrons per primitive cell = 122
  • Band gap = 0.0 eV
    Direct Gap = 0.000 eV
    Metallicity = 0.729
    Topological Z2 indices ν = (0;000)
  • cif file - scf.in - scf.out - bands.in - bands.out
  • Reference:

    Noncollinear antiferromagnetic structure of the molecule-based magnet Mn (N (C N)2)2,
    Physical Review, Serie 3. B - Condensed Matter (18,1978-) 62, 5576 (2000)


Band structure with spin-orbit coupling