• Formula : H5C4N3
  • Space Group : P2_1 (4)
    Centrosymmetric : False
    Dimensionality : 1D
  • Structure parameters
    a = 6.494
    b = 7.821
    c = 5.345
    α = 90.0
    β = 114.31
    γ = 90.0
  • Number of atoms per primitive cell = 24
    Total number of electrons per primitive cell = 72
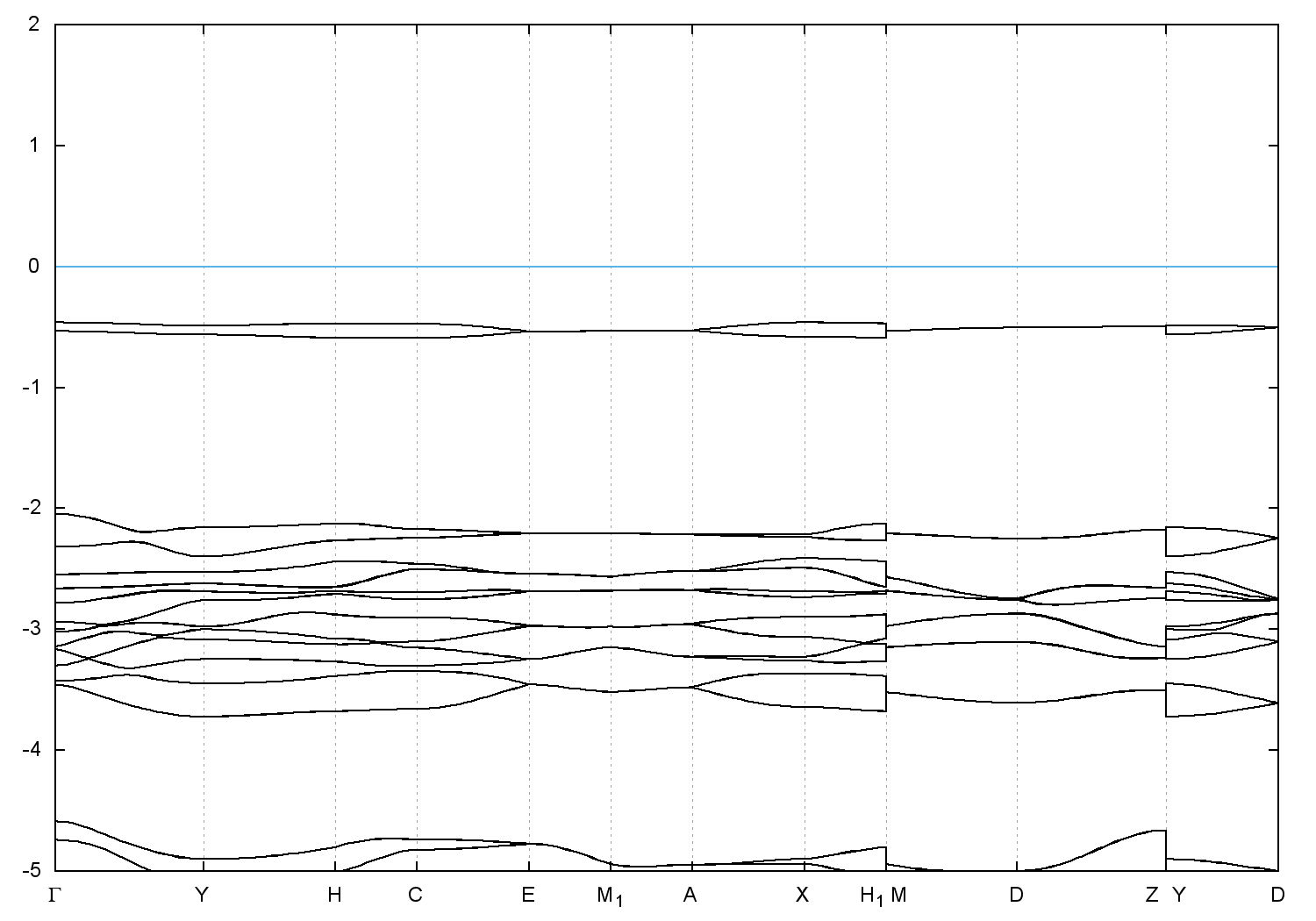
  • Band gap = 4.7935 eV
    Direct Gap = 4.813 eV
    Metallicity = 0.000
    Topological Z2 indices ν = (0;000)
  • cif file - scf.in - scf.out - bands.in - bands.out
  • Reference:

    Structure of iminodiacetonitrile,
    Acta Crystallographica Section C 46, 2269 (1990)


Band structure with spin-orbit coupling