• Formula : LiBH4
  • Space Group : Pnma (62)
    Centrosymmetric : True
    Dimensionality : 1D
  • Structure parameters
    a = 7.141
    b = 4.431
    c = 6.748
    α = 90.0
    β = 90.0
    γ = 90.0
  • Number of atoms per primitive cell = 24
    Total number of electrons per primitive cell = 40
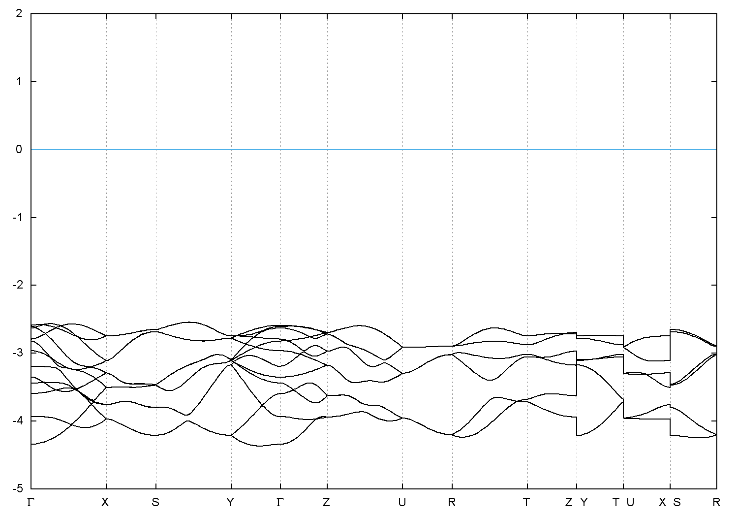
  • Band gap = 7.5535 eV
    Direct Gap = 7.596 eV
    Metallicity = 0.000
    Topological Z2 indices ν = (0;000)
  • cif file - scf.in - scf.out - bands.in - bands.out
  • Reference:

    Lightest Borohydride Probed by Synchrotron X-ray Diffraction: Experiment Calls for a New Theoretical Revision,
    Journal of Physical Chemistry C 112, 10579 (2008)


Band structure with spin-orbit coupling