• Formula : Zr(BH4)4
  • Space Group : P-43m (215)
    Centrosymmetric : False
    Dimensionality : 1D
  • Structure parameters
    a = 5.8387
    b = 5.8387
    c = 5.8387
    α = 90.0
    β = 90.0
    γ = 90.0
  • Number of atoms per primitive cell = 21
    Total number of electrons per primitive cell = 32
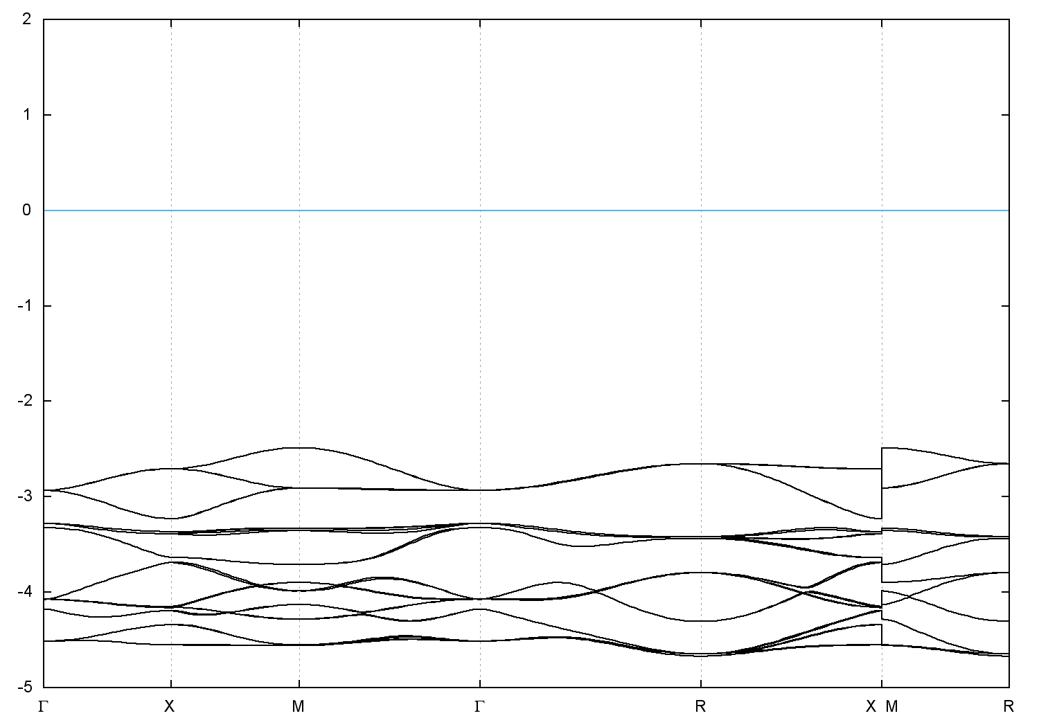
  • Band gap = 5.126 eV
    Direct Gap = 5.409 eV
    Metallicity = 0.000
    Topological Z2 indices ν = (0;000)
  • cif file - scf.in - scf.out - bands.in - bands.out
  • Reference:

    Synthesis and Structural Investigation of Zr(BH4)4,
    The Journal of Physical Chemistry C 116, 20239 (2012)


Band structure with spin-orbit coupling