• Formula : Ca(BH4)2
  • Space Group : P4_2/m (84)
    Centrosymmetric : True
    Dimensionality : 1D
  • Structure parameters
    a = 6.9509
    b = 6.9509
    c = 4.3688
    α = 90.0
    β = 90.0
    γ = 90.0
  • Number of atoms per primitive cell = 22
    Total number of electrons per primitive cell = 48
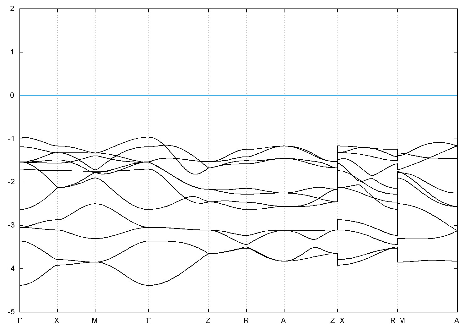
  • Band gap = 5.1908 eV
    Direct Gap = 5.191 eV
    Metallicity = 0.000
    Topological Z2 indices ν = (0;000)
  • scf.in - scf.out - bands.in - bands.out
  • Reference: ICSD Collection Code: 166671

Band structure with spin-orbit coupling