• Formula : BNCl2
  • Space Group : R3 (146)
    Centrosymmetric : False
    Dimensionality : 1D
  • Structure parameters
    a = 8.835
    b = 8.835
    c = 10.313
    α = 90.0
    β = 90.0
    γ = 120.0
  • Number of atoms per primitive cell = 12
    Total number of electrons per primitive cell = 66
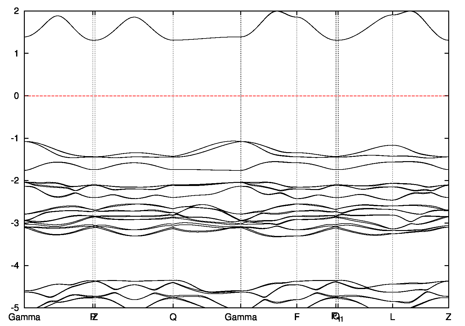
  • Band gap = 2.3764 eV
    Direct Gap = 2.454 eV
    Metallicity = 0.000
    Topological Z2 indices ν = (0;000)
  • scf.in - scf.out - bands.in - bands.out
  • Reference: ICSD Collection Code: 14276

Band structure with spin-orbit coupling