• Formula : Rb2O3
  • Space Group : I-42d (122)
    Centrosymmetric : False
    Dimensionality : 1D
  • Structure parameters
    a = 8.688
    b = 8.688
    c = 10.362
    α = 90.0
    β = 90.0
    γ = 90.0
  • Number of atoms per primitive cell = 20
    Total number of electrons per primitive cell = 144
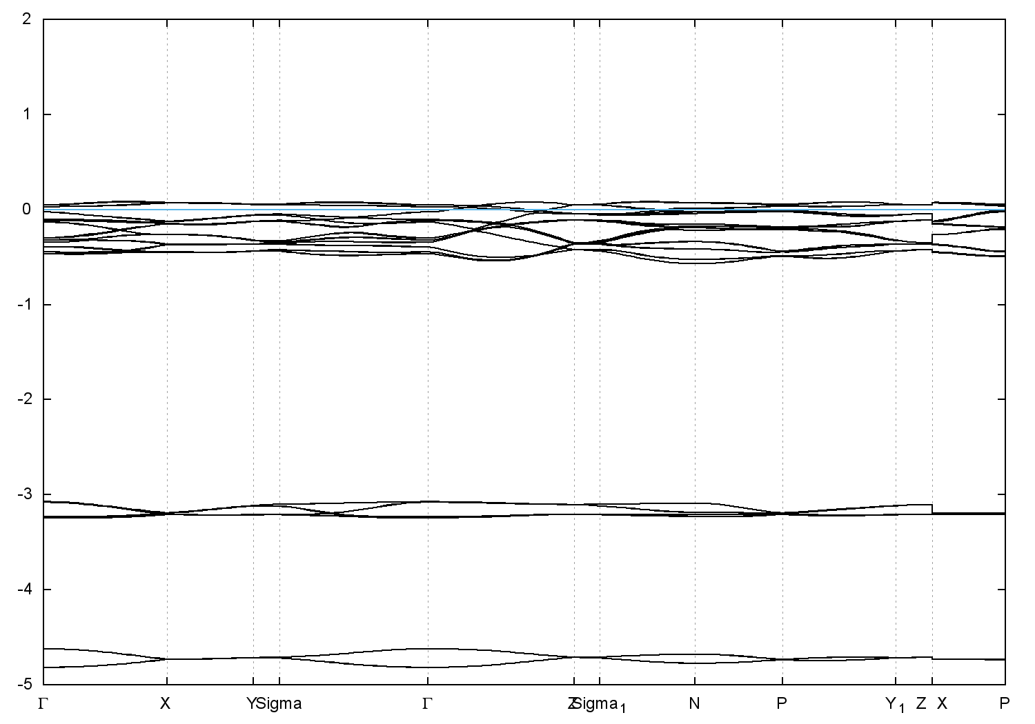
  • Band gap = 0.0 eV
    Direct Gap = 0.003 eV
    Metallicity = 0.093
    Topological Z2 indices ν = (0;000)
  • scf.in - scf.out - bands.in - bands.out
  • Reference: ICSD Collection Code: 248539

Band structure with spin-orbit coupling


Wannier charge center (WCC) at six time-reversal invariant planes