• Formula : RbLiMoO4
  • Space Group : Cc (9)
    Centrosymmetric : False
    Dimensionality : 1D
  • Structure parameters
    a = 10.018
    b = 11.272
    c = 5.702
    α = 90.0
    β = 90.0
    γ = 125.8
  • Number of atoms per primitive cell = 14
    Total number of electrons per primitive cell = 100
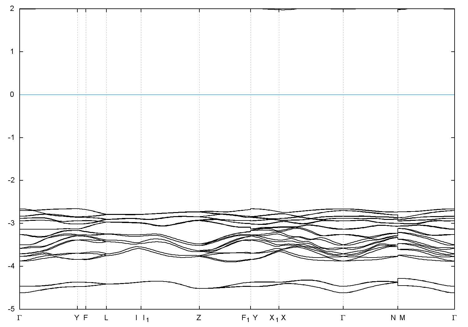
  • Band gap = 4.634 eV
    Direct Gap = 4.651 eV
    Metallicity = 0.000
    Topological Z2 indices ν = (0;000)
  • scf.in - scf.out - bands.in - bands.out
  • Reference: ICSD Collection Code: 20641

Band structure with spin-orbit coupling