• Formula : SbIrSe
  • Space Group : P2_13 (198)
    Centrosymmetric : False
    Dimensionality : 3D
  • Structure parameters
    a = 6.184
    b = 6.184
    c = 6.184
    α = 90.0
    β = 90.0
    γ = 90.0
  • Number of atoms per primitive cell = 12
    Total number of electrons per primitive cell = 112
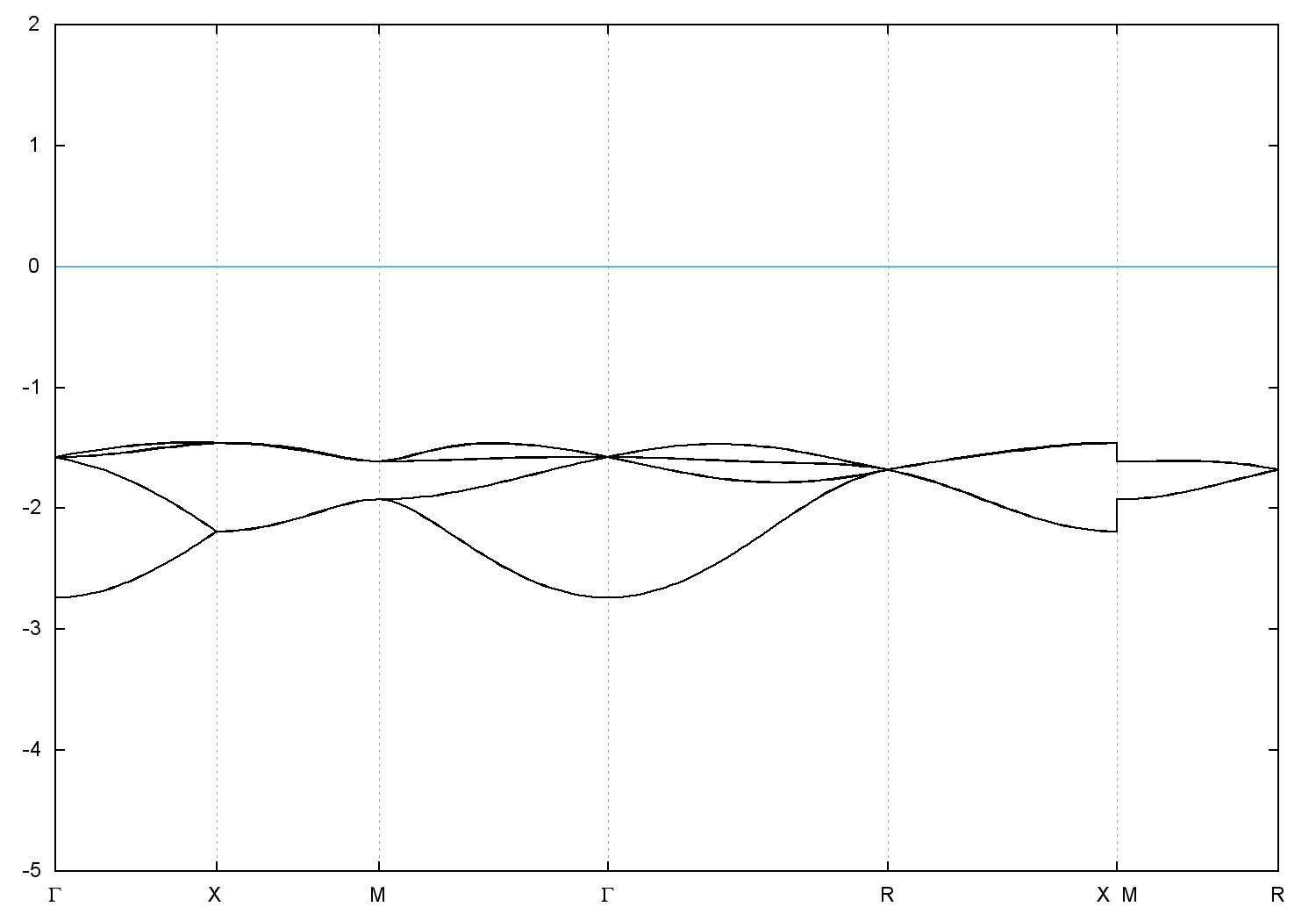
  • Band gap = 3.5112 eV
    Direct Gap = 1.511 eV
    Metallicity = 1.000
    Topological Z2 indices ν = (0;000)
  • scf.in - scf.out - bands.in - bands.out
  • Reference: ICSD Collection Code: 640966

Band structure with spin-orbit coupling