• Formula : NaIO3
  • Space Group : Pna2_1 (33)
    Centrosymmetric : False
    Dimensionality : 1D
  • Structure parameters
    a = 6.3959
    b = 5.7475
    c = 8.1286
    α = 90.0
    β = 90.0
    γ = 90.0
  • Number of atoms per primitive cell = 20
    Total number of electrons per primitive cell = 136
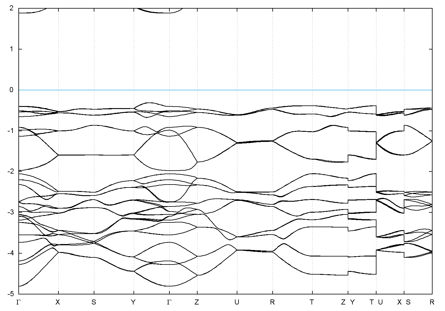
  • Band gap = 2.1927 eV
    Direct Gap = 2.211 eV
    Metallicity = 0.000
    Topological Z2 indices ν = (0;000)
  • cif file - scf.in - scf.out - bands.in - bands.out
  • Reference:

    About the crystal structure of sodium iodate,
    Doklady Akademii Nauk SSSR 249, 613 (1979)


Band structure with spin-orbit coupling