• Formula : Hg
  • Space Group : I-42d (122)
    Centrosymmetric : False
    Dimensionality : 1D
  • Structure parameters
    a = 9.69
    b = 9.69
    c = 8.94
    α = 90.0
    β = 90.0
    γ = 90.0
  • Number of atoms per primitive cell = 4
    Total number of electrons per primitive cell = 48
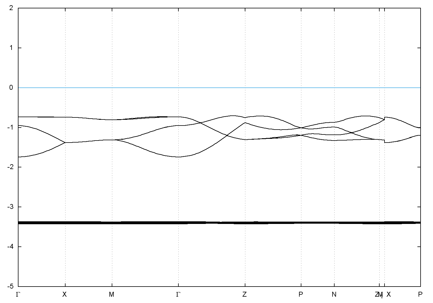
  • Band gap = 3.9013 eV
    Direct Gap = 3.933 eV
    Metallicity = 0.000
    Topological Z2 indices ν = (0;000)
  • scf.in - scf.out - bands.in - bands.out
  • Reference: ICSD Collection Code: 31091

Band structure with spin-orbit coupling