• Formula : PH4I
  • Space Group : P4/nmm (129)
    Centrosymmetric : True
    Dimensionality : 1D
  • Structure parameters
    a = 6.377
    b = 6.377
    c = 4.636
    α = 90.0
    β = 90.0
    γ = 90.0
  • Number of atoms per primitive cell = 12
    Total number of electrons per primitive cell = 32
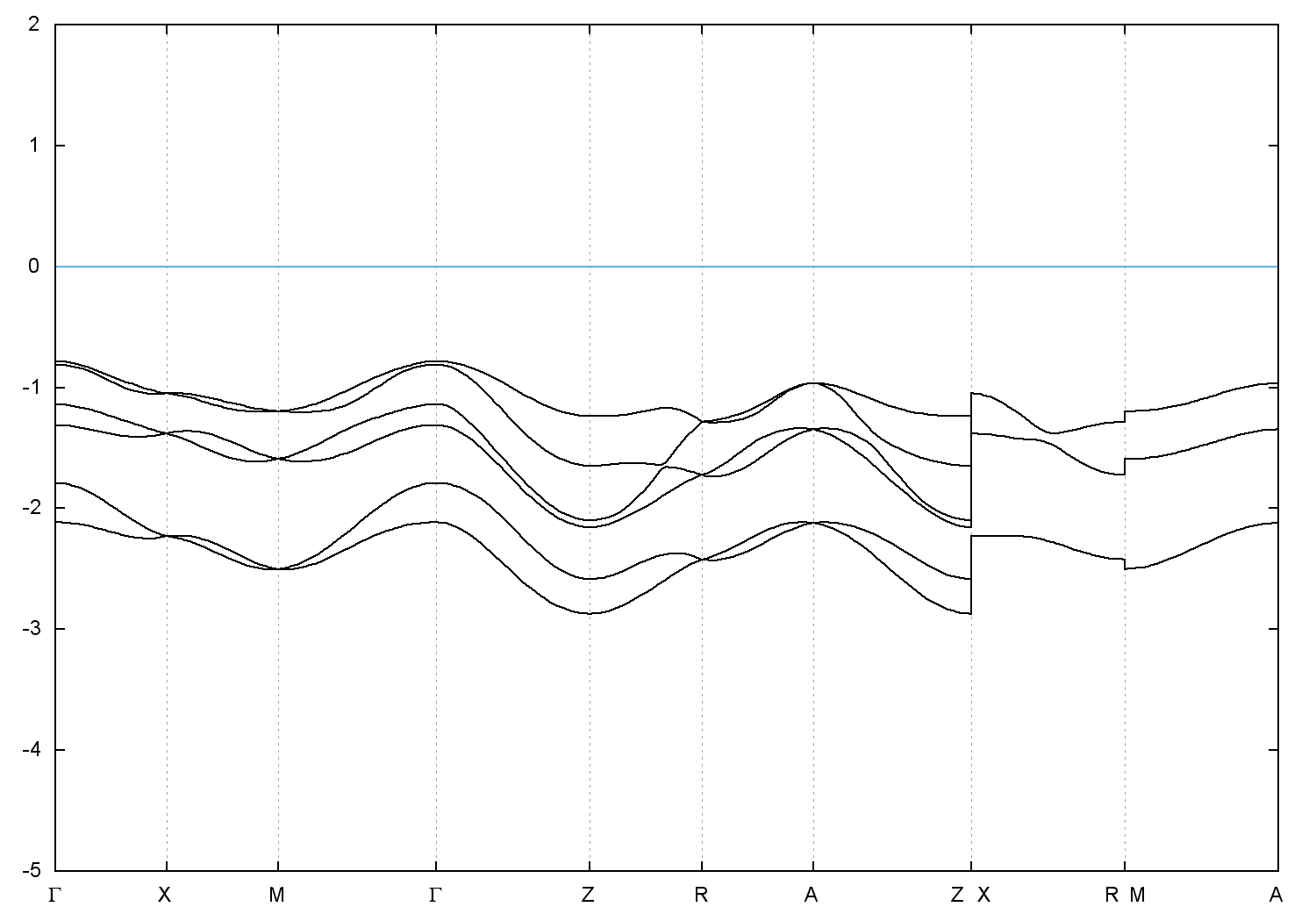
  • Band gap = 3.441 eV
    Direct Gap = 3.570 eV
    Metallicity = 0.000
    Topological Z2 indices ν = (0;000)
  • scf.in - scf.out - bands.in - bands.out
  • Reference: ICSD Collection Code: 22083

Band structure with spin-orbit coupling