• Formula : MgWO4
  • Space Group : P2/c (13)
    Centrosymmetric : True
    Dimensionality : 3D
  • Structure parameters
    a = 4.66
    b = 5.6406
    c = 4.91
    α = 90.0
    β = 90.64
    γ = 90.0
  • Number of atoms per primitive cell = 12
    Total number of electrons per primitive cell = 96
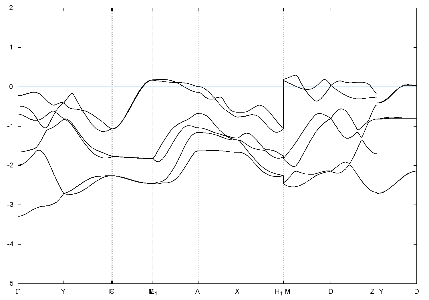
  • Band gap = 0.0 eV
    Direct Gap = 0.014 eV
    Metallicity = 1.000
    Topological Z2 indices ν = (0;100)
  • cif file - scf.in - scf.out - bands.in - bands.out
  • Reference:

    The crystal structure of wolframite type tungstates at high pressure Locality: synthetic Note: P = 3.02 GPa,
    Zeitschrift fur Kristallographie 207, 193 (1993)


Band structure with spin-orbit coupling