• Formula : LiVPO4F
  • Space Group : P-1 (2)
    Centrosymmetric : True
    Dimensionality : 3D
  • Structure parameters
    a = 5.1708
    b = 5.3083
    c = 7.2631
    α = 107.595
    β = 107.969
    γ = 98.388
  • Number of atoms per primitive cell = 16
    Total number of electrons per primitive cell = 104
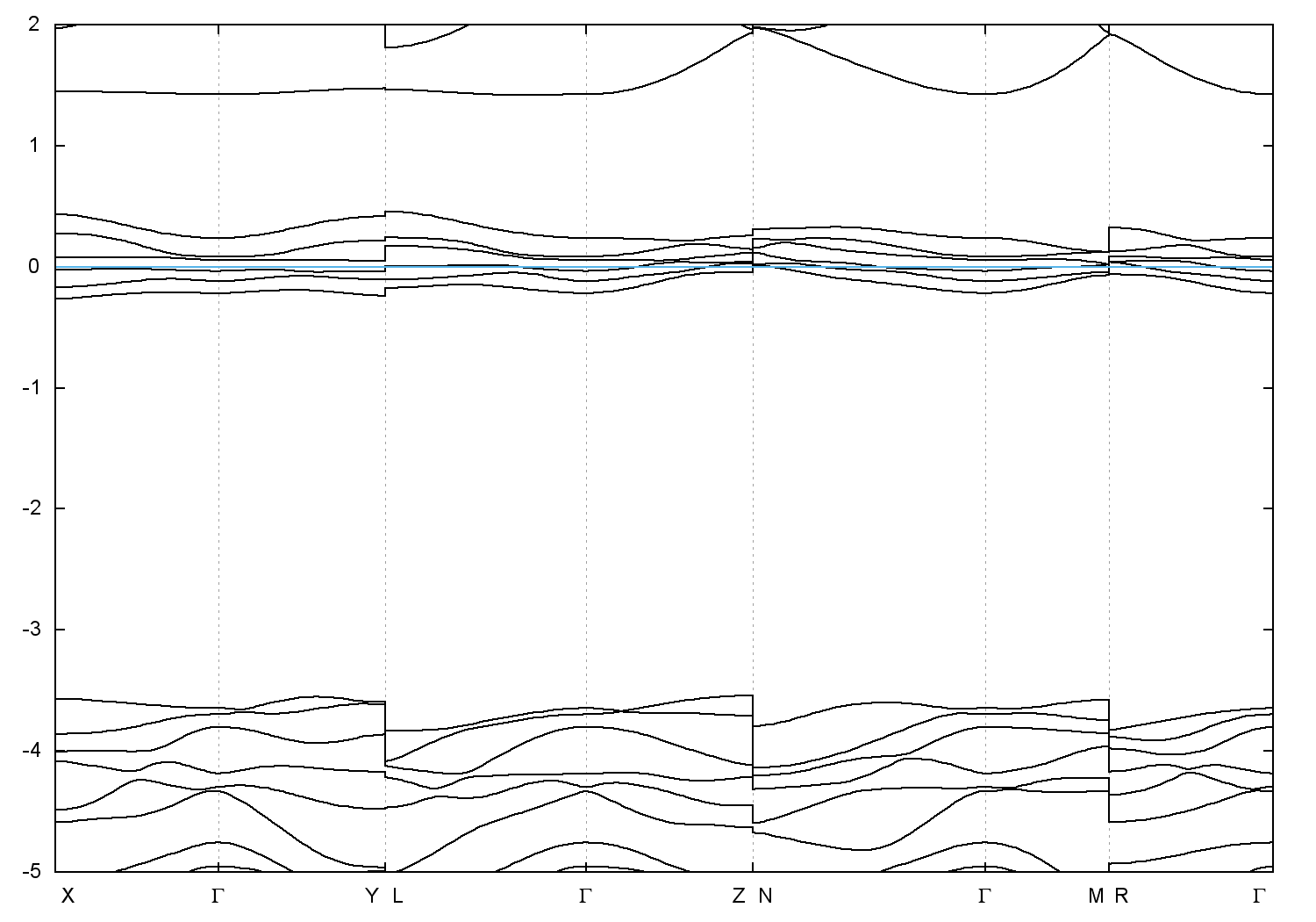
  • Band gap = 0.0 eV
    Direct Gap = 0.004 eV
    Metallicity = 0.701
    Topological Z2 indices ν = (0;000)
  • scf.in - scf.out - bands.in - bands.out
  • Reference: ICSD Collection Code: 184601

Band structure with spin-orbit coupling